Example ImageÃÀ¸ß÷

EN
EN
  • ÓªÒµ×Éѯ

    Öйú£º

    Email: marketing@medicilon.com.cn

    ÓªÒµ×ÉѯרÏߣº400-780-8018

    £¨½öÏÞЧÀÍ×Éѯ£¬£¬£¬£¬ÆäËûÊÂÒËÇ벦´ò´¨É³×ܲ¿µç»°£©

    ´¨É³×ܲ¿µç»°: +86 (21) 5859-1500

    ÍâÑó£º

    +1(781)535-1428(U.S.)

    0044 7790 816 954 (Europe)

    Email:marketing@medicilon.com

ÔÚÏßÁôÑÔ¡Á
µã»÷Çл»
News information
ÐÂÎÅ×ÊѶ

¡¾Science¡¿ÌÇÄò²¡ÖÎÁÆÐ¸ïÃü£º»ºÊÍË«¼¤¶¯¼ÁÁÆ·¨¿ÉÖÎÁƸßѪÌǺͷÊÅÖÖ¢

2020-09-12
|
»á¼ûÁ¿£º
ÎÒ¹úÊÇÈ«ÇòÌÇÄò²¡»¼ÕßÊýÄ¿×î¶àµÄ¹ú¼Ò£¬£¬£¬£¬Æä´ÎΪӡ¶ÈºÍÃÀ¹ú¡£¡£¡£¡£¾Ý×îÐÂÊý¾Ýͳ¼ÆÎÒ¹úÏÖÔÚÓµÓÐ1.164ÒÚÌÇÄò²¡»¼Õߣ¬£¬£¬£¬È«ÇòÿËĸöÌÇÄò²¡»¼Õß¾ÍÓÐÒ»¸öÀ´×ÔÓÚÖйú£¬£¬£¬£¬²¢ÇÒÕâÒ»Ç÷ÊÆÔ¤¼Æ½«Ò»Á¬µ½2045Äê¡£¡£¡£¡£ÏÖÔÚÈ«Çò¹æÄ£ÄÚÔ¤¼ÆÔÚ20Ëê~79ËêÈËȺÖÐÓÐ4.63ÒÚÈË»¼ÓÐÌÇÄò²¡£¡£¡£¡£¬£¬£¬£¬ÆäÖоø´ó´ó¶¼Îª¶þÐÍÌÇÄò²¡£¡£¡£¡£¬£¬£¬£¬ÆäÌØÕ÷ÊÇÒȵºËضԿ¹×´Ì¬ºÍά³ÖÆÏÌÑÌÇÎÈ̬µÄÄÜÁ¦ÊÜË𡣡£¡£¡£ÖÎÁÆÊÖ¶ÎÒ»Ñùƽ³£´Ó¿Ú·þ½µÌÇÒ©×îÏÈ£¬£¬£¬£¬µ«ÕâЩҩÎïÖ»ÄÜÆðµ½ÔÝʱµÄ×÷Óò¢ÇÒ¾­³£ÅãͬÌåÖØÔöÌíµÈΣº¦£¬£¬£¬£¬½ø¶øÔöÌíÐí¶à³£¼û°©Ö¢µÄΣº¦£¬£¬£¬£¬°üÀ¨¸Î°©¡¢ÒÈÏÙ°©¡¢×Ó¹¬ÄÚĤ°©¡¢½áÖ±³¦°©¡¢ÈéÏÙ°©µÈ£¬£¬£¬£¬Òò´ËÆÈÇÐÐèÒª¿ª·¢Äܹ»×îºéÁ÷ƽµØ¿ØÖÆÑªÌÇͬʱÔö½øÌåÖØ¼õÇáµÄÒ©Îï»òÒ©Îï×éºÏ¡£¡£¡£¡£

Science|ÌÇÄò²¡ÖÎÁÆÐ¸ïÃü£º»ºÊÍË«¼¤¶¯¼ÁÁÆ·¨¿ÉÖÎÁƸßѪÌǺͷÊÅÖÖ¢ ÃÀ¸ß÷

ÒȸßѪÌÇËØÑùëÄ1£¨GLP-1£©ÊÜÌ弤¶¯¼Á£¨GLP-1RAs£©ÊÇÒ»À೦½µÑªÌÇËØ£¬£¬£¬£¬¿ÉÔöÇ¿ÆÏÌÑÌǴ̼¤µÄÒȵºËØÉøÍ¸²¢ïÔ̭ʳÎïÉãÈë¡£¡£¡£¡£ÕâÀàÒ©Îï¿É½µµÍ¿Õ¸¹ÑªÌÇˮƽ²¢Ê¹ÑªÌǺã¾Ã»ñµÃ¿ØÖÆ£¬£¬£¬£¬Í¬Ê±ÔÚ´ó´ó¶¼»¼ÕßÖпÉÒýÆðÇá¶ÈÖÁÖжȵÄÌåÖØ¼õÇá¡£¡£¡£¡£Óë֮ǰµÄ¹Å°åÒ©ÎïÄִܵïµÄѪÌÇˮƽÏà±È¿ÉÒÔÈøü¶àµÄ»¼ÕßµÖ´ïÆäѪÌÇÄ¿µÄ¡£¡£¡£¡£Ö»¹ÜËüÃǾßÓÐÆæÒìµÄ×÷ÓûúÖÆºÍ¿É¿¿µÄÁÙ´²¼Í¼£¬£¬£¬£¬µ«GLP-1RAÒ²²»¿ÉÍêȫʵÏÖT2D»¼Õߵĺã¾ÃѪÌÇ¿ØÖÆ£¬£¬£¬£¬²¢ÇÒÕâЩҩÎïÒýÆðµÄÌåÖØ¼õÇáÒ²ºÜÉÙÄܾÀÕý·ÊÅÖÖ¢£¬£¬£¬£¬¸øÓèÄܹ»ÔöÌíÌåÖØ¼õÇáµÄ¸ü¸ß¼ÁÁ¿Ò²Í¨³£Êܵ½Î¸³¦µÀ¸±×÷ÓõÄÏÞÖÆ¡£¡£¡£¡£
GLP-1µÄ¶à¼¤¶¯ÁÆ·¨ÊÇÒ»ÖÖåÇÀ´ÒýÆðÈËÃǼ«´óÐËȤµÄÖÎÁƲßÂÔ£¬£¬£¬£¬ÆäÄ¿µÄÊÇÔö½ø¼õ·ÊºÍ¸ÄÉÆÑªÌÇ¿ØÖÆ£¬£¬£¬£¬¶ø²»µ«½öÊÇGLP-1RAËùÌṩµÄ¡£¡£¡£¡£ÒÑ֤ʵ¾ßÓÐÕë¶ÔGLP-1ºÍÆÏÌÑÌÇÒÀÀµÐÔ´ÙÒȵºËضàëÄ£¨GIP£©µÄƽºâÞ׿¹×÷ÓõÄëÄ¿ÉÔöÇ¿ÌåÖØ¼õÇáºÍѪÌÇ¿ØÖÆ£¬£¬£¬£¬µ±½«ÒȸßѪÌÇËØ¼¤¶¯¼ÁµÄÉúÈÈ×÷ÓÃÕûºÏµ½¶à¼¤¶¯¼ÁëÄÖÐʱ£¬£¬£¬£¬ÌåÖØ¼õÇá×÷ÓÃ»á½øÒ»²½ÔöÇ¿ ¡£¡£¡£¡£
Ñо¿Ö°Ô±ÒÔΪFGF21¿ÉÒÔ×÷ΪÓëGLP-1Åä¶ÔµÄºÏÊʺòÑ¡Õß¡£¡£¡£¡£FGF21×î½ü±»È·¶¨ÎªÊÇÒ»ÖÖÖ÷ÒªµÄ´úл¼¤ËØ£¬£¬£¬£¬°ÐÏò¸ÎÔà¡¢ÒÈÏÙºÍÖ¬·¾×éÖ¯£¬£¬£¬£¬ÒÔµ÷ÀíÒȵºËØÃô¸ÐÐÔ¡¢ÄÜÁ¿ÏûºÄºÍÖ¬ÖÊ´úл¡£¡£¡£¡£FGF21ÀàËÆÎïÕýÔÚ×·Çó×÷ΪÖÎÁÆT2DÒÔ¼°·ÊÅֺͷǾƾ«ÐÔÖ¬·¾ÐÔ¸ÎÑ׵ĺòѡҩÎ£¬£¬£¬ÐÂÐ˵ÄÈËÀàÁÙ´²ÊÔÑéÊý¾ÝËÆºõºÜÓÐÏ£Íû¡£¡£¡£¡£±ðµÄ£¬£¬£¬£¬FGF21×é·Ö²»µ«¿ÉÒÔ½«ÑªÌÇ×÷Óö¨Î»ÔÚÒÈÏÙÉÏ£¬£¬£¬£¬»¹¿ÉÒÔͨ¹ý×÷ÓÃÓÚÖÜΧ×éÖ¯ÒÔÔöÌíÒȵºËØÃô¸ÐÐÔÀ´½øÒ»²½¸ÄÉÆÑªÌÇ¿ØÖÆ¡£¡£¡£¡£
Ϊ´Ë£¬£¬£¬£¬Ñо¿Ö°Ô±ÊÔͼÉè¼ÆÒ»ÖÖÄܹ»Í¬Ê±¾ßÓÐGLP-1ºÍFGF21ÊÜÌ弤Ðж¯ÓõÄÒ©Îï²¢¿ª·¢Ò»ÖÖ¼òÆÓ¶øÁ¢ÒìµÄ²ßÂÔ£¬£¬£¬£¬¸Ã²ßÂÔÁ¬ÏµÁ˵¯ÐÔÂѰ×Ñù¶àëÄ£¨ELP£©×÷ΪGLP-1ºÍFGF21Ö®¼äµÄÎÞаÅþÁ¬Ìå¡£¡£¡£¡£ÔÚ·ÊÅֺ͸ßѪÌǵÄСÊóÄ£×ÓÖУ¬£¬£¬£¬Ë«¼¤¶¯¼ÁÒ©Îï¿ÉÇ¿ÓÐÁ¦µØ¸ÄÉÆ´úл²ÎÊý£¬£¬£¬£¬»Ö¸´ÑªÌÇ¿ØÖƲ¢ÒÖÖÆÌåÖØÔöÌí¡£¡£¡£¡£Í¬Ê±£¬£¬£¬£¬ELP½«ËùÐèµÄ¸øÒ©ÆµÂÊïÔÌ­µ½Ã¿ÖÜÒ»´Î£¬£¬£¬£¬½â¾öÁ˽«GLP-1ºÍFGF21¿ª·¢ÎªÒ©ÎïµÄÖ÷ÒªÕϰ­Ö®Ò»£¨ËüÃǵÄѪ½¬°ëË¥ÆÚ¶Ì£¬£¬£¬£¬»®·ÖΪ¼¸·ÖÖӺͼ¸Ð¡Ê±£©¡£¡£¡£¡£¿ËÈÕ£¬£¬£¬£¬¸ÃÏîÑо¿Ð§¹û½ÒÏþÔÚ¡¶Science Advances¡·ÉÏ¡£¡£¡£¡£

GLP1-ELPºÍELP-FGF21ЭͬÖÎÁƾßÓмõ·Ê×÷Óà ÃÀ¸ß÷

GLP1-ELPºÍELP-FGF21ЭͬÖÎÁƾßÓмõ·Ê×÷ÓÃ
Ñо¿Ö°Ô±ÎªÁËÄ¥Á·ËûÃǵļÙÉ裬£¬£¬£¬¼´GLP-1ºÍFGF21ÔÚ¿ØÖÆÑªÌǺÍÒÖÖÆÌåÖØÔöÌí·½Ãæ¾ßÓиüºÃµÄ×÷ÓþÙÐÐÁËÒ»Ïî¶ÌÆÚÊÔÑéÑо¿£¬£¬£¬£¬½ÏÁ¿ÁËGLP-1 / FGF21ÁªºÏÁÆ·¨ÓëÿÖÖµ¥¶ÀµÄÒ©ÎïÁÆ·¨¡£¡£¡£¡£

GLP-1ºÍFGF21ÅäºÏÖÎÁÆÔöÇ¿Á˵¥Ò©ÖÎÁƵÄѪÌǽµµÍºÍÌåÖØÔöÌíÒÖÖÆ×÷Óà ÃÀ¸ß÷

GLP-1ºÍFGF21ÅäºÏÖÎÁÆÔöÇ¿Á˵¥Ò©ÖÎÁƵÄѪÌǽµµÍºÍÌåÖØÔöÌíÒÖÖÆ×÷Óà ȪԴ£¨Science Advances£©

¸øDb/dbСÊóƤÏÂ×¢ÉäGLP1-ELP¡¢ELP-FGF21¡¢GLP1-ELPºÍELP-FGF21µÄµÈĦ¶û»ìÏýÎ£¬£¬£¬×¢Éäºó48СʱÕÉÁ¿ÑªÌÇˮƽºÍÌåÖØ¡£¡£¡£¡£Ó븳ÐμÁÏà±È£¬£¬£¬£¬ËùÓÐÖÎÁƾùÏÔÖø½µµÍÁËѪÌÇˮƽ£¬£¬£¬£¬¶øÁªºÏÖÎÁƵ¼ÖÂѪÌÇˮƽÇ÷ÓÚµÍÓÚÿÖÖ¼òµ¥Ò©Îï¡£¡£¡£¡£ÓÃELP-FGF21»òGLP1-ELP´¦Öóͷ£¿ÉÓÐÓÃÒÖÖÆÌåÖØÔöÌí£¨-0.9¡À0.3ºÍ-0.2¡À0.6£¥£©£¬£¬£¬£¬²¢ÇÒÔÚ48СʱÄÚÌåÖØÓÖÔöÌí2.7¡À0.7£¥£¬£¬£¬£¬Ïà±ÈÖ®ÏÂÓÃELP-FGF21ºÍGLP1-ELP×éºÏÖÎÁƵÄСÊóÌåÖØÈ´ÏÔ׎µµÍÁË5.6¡À0.6£¥¡£¡£¡£¡£×ÜÖ®ÕâЩÊý¾ÝÅú×¢£¬£¬£¬£¬GLP-1ºÍFGF21ÔÚÌÇÄò²¡Ð¡ÊóÖоßÓеþ¼Ó×÷ÓÃÒÔÓÕµ¼ÌåÖØ¼õÇá²¢¸ÄÉÆÑªÌÇ¿ØÖÆ£¬£¬£¬£¬´Ó¶øÒý·¢Á˾ßÓÐGLP-1ºÍFGF21Ë«ÖØ¼¤Ðж¯ÓõÄÒ©Î↑·¢£¬£¬£¬£¬Í¬Ê±±£´æÁËELPÒòËØÓÃÓÚÒ»Á¬ÊÍ·Å¡£¡£¡£¡£
GLP1-ELP-FGF21Ë«¼¤¶¯¼ÁÈÚºÏÂѰ׶ÔÌåÖØºÍѪÌǾßÓÐÒ»Á¬µÄ¼ÁÁ¿ÒÀÀµÐÔ×÷ÓÃ
½ÓÏÂÀ´²âÊÔË«¼¤¶¯¼ÁÒ©ÎïÔÚÌÇÄò²¡Ð¡ÊóÖеĹ¦Ð§¡£¡£¡£¡£Ö®ÒÔÊÇÑ¡ÔñDb / dbСÊóÄ£×ÓÊÇÓÉÓÚÆä¼«¶ËµÄ¸ßѪÌÇÖ¢Óë·ÊÅÖÖ¢Ïà°é£¬£¬£¬£¬¸ß»ùÏßÌåÖØºÍѪÌÇˮƽΪʶ±ðË«ÖØ¼¤Ðж¯ÓÃÌṩÁËÁÉÀ«µÄ´°¿Ú¡£¡£¡£¡£¸øÐ¡ÊóÒÔÖ¸¶¨¼ÁÁ¿µ¥´ÎƤÏÂ×¢ÉäGLP1-ELP-FGF21£¬£¬£¬£¬ÌìÌìÕÉÁ¿ÑªÌÇˮƽ£¬£¬£¬£¬Ö±µ½ËùÓÐÐÐÁоù»Ö¸´µ½»ùÏßˮƽ¡£¡£¡£¡£

GLP1-ELP-FGF21Ë«¼¤¶¯¼ÁÈÚºÏÂѰ׶ÔѪÌǺÍÌåÖØ¾ßÓÐÓÐÓÃÇÒÒ»Á¬µÄ×÷Óà ÃÀ¸ß÷

GLP1-ELP-FGF21Ë«¼¤¶¯¼ÁÈÚºÏÂѰ׶ÔѪÌǺÍÌåÖØ¾ßÓÐÓÐÓÃÇÒÒ»Á¬µÄ×÷Óà  ÈªÔ´£¨Science Advances£©

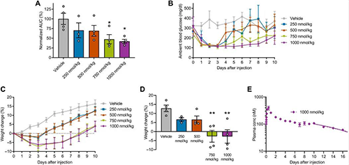
ÔÚ²âÊÔµÄÁ½¸ö×î¸ß¼ÁÁ¿£¨750ºÍ1000 nmol / kg£©Ï£¬£¬£¬£¬ÊӲ쵽ѪÌÇÏà¹ØÓÚÇúÏßÏÂʱ¼äÃæ»ýµÄÏÔ׎µµÍ; È»¶øÔ­Ê¼ÑªÌǶÔʱ¼äµÄÊý¾ÝÏÔʾ£¬£¬£¬£¬²»ÊÇЧӦ¾Þϸ¶øÊÇЧӦһÁ¬Ê±¼äÒÔ¼ÁÁ¿ÒÀÀµµÄ·½·¨ÔöÌí¡£¡£¡£¡£ËùÓмÁÁ¿¾ù¿É½«ÑªÌÇˮƽ´Ó> 300½µµÍÖÁ<150 mg / dl£¬£¬£¬£¬×îµÍ¼ÁÁ¿£¨250 nmol / kg£©Ò»Á¬4Ì죬£¬£¬£¬×î¸ß²âÊÔ¼ÁÁ¿£¨1000 nmol / kg£©Ò»Á¬8Ìì¡£¡£¡£¡£ÓëǰÑÔÎï±ÈÕÕÏà±È£¬£¬£¬£¬ËùÓвâÊÔ¼ÁÁ¿µÄGLP1-ELP-FGF21¾ù¾ßÓÐÒÖÖÆÌåÖØÔöÌíµÄ×÷Ó㬣¬£¬£¬¶ø²âÊÔµÄÁ½¸ö×î¸ß¼ÁÁ¿¾ùʹµÃÌåÖØ½µµÍÁË7.2¡À2.3£¥¡£¡£¡£¡£Í¬Ê±ÆÊÎöÒ©´ú¶¯Á¦Ñ§Êý¾ÝºÍѪÌÇ-ʱ¼äЧÊý¾Ý£¨1000 nmol / kg£©Ê±·¢Ã÷×îµÍÖÎÁÆÅ¨¶ÈΪ100 nM£¬£¬£¬£¬ÕâÊÇÓÉÓÚѪÌÇˮƽÔÚѪÇåÒ©Îïˮƽ½µÖÁ100 nMÒÔϵÄͳһʱ¼ä¹æÄ£ÄÚ»Ö¸´µ½»ùÏß¡£¡£¡£¡£
×ÜÖ®£¬£¬£¬£¬ÓÃGLP-1 / FGF21Ë«¼¤¶¯¼ÁÒ©ÎïÖÎÁÆ·ÊÅֺ͸ßѪÌÇСÊó¶ÔÌåÖØºÍÖÜΧѪÌÇˮƽ¾ßÓÐÓÐÓÃÇÒÒ»Á¬µÄ×÷Óᣡ£¡£¡£Ò»´Î×¢Éä×ãÒÔά³ÖÖÎÁƵÄÒ©Îïˮƽ²¢±£»£»£»£»£»¤Ð¡ÊóÃâÊܸßѪÌÇÖ¢ºÍÌåÖØÔöÌíµÄÓ°Ïì> 7Ì죬£¬£¬£¬ÕâÅú×¢GLP1-ELP-FGF21ÊÊÓÃÓÚÿÖÜÒ»´ÎµÄ¸øÒ©¼Æ»®£¬£¬£¬£¬²¢ÇÒÈ·ÈÏÁË1000 nmol / kgµÄ¼ÁÁ¿¿ÉÔÚÔ¤ÆÚµÄ¸øÒ©ÖÜÆÚÄÚ±¬·¢×î´óµÄÖÎÁÆÐ§¹û¡£¡£¡£¡£
GLP1-ELP-FGF21Ë«ÖØ¼¤¶¯¼ÁÔÚÌÇÄò²¡Ð¡ÊóÖеÄÌåÏÖÓÅÓÚ³¤Ð§GLP-1RAºÍGLP-1 / FGF21Ò©Îï»ìÏýÎï

ΪÁËÆÊÎöGLP-1ºÍFGF21¶ÔË«ÖØ¼¤¶¯¼ÁÔÚÌåÄÚµÄÓÐÓÃ×÷ÓõÄÏà¶ÔТ˳ÒÔ¼°Ïàʶ½«Á½ÖÖÒ©Îï²ôÈëµ¥¸ö·Ö×ÓµÄÓ°Ï죬£¬£¬£¬Ñо¿Ö°Ô±½«GLP1-ELP-FGF21µÄ¹¦Ð§ÓëGLP1-ELPµ¥¼¤¶¯¼Á¼òµ¥ÁÆ·¨¡¢ELP-FGF21¼òµ¥ÁÆ·¨ÒÔ¼°GLP1-ELPºÍELP-FGF21µÄµÈĦ¶û»ìÏýÎïµÄÖÆ±¸¡£¡£¡£¡£

GLP1-ELP-FGF21Ë«¼¤¶¯¼ÁÈÚºÏÂѰ׶ÔѪÌǺÍÌåÖØ¾ßÓÐÓÐÓÃÇÒÒ»Á¬µÄ×÷Óà ÃÀ¸ß÷

Ó볤ЧGLP-1RAÏà±È£¬£¬£¬£¬GLP1-ELP-FGF21Ë«ÖØ¼¤¶¯¼Á¿ÉÌṩ¸üºÃµÄѪÌÇ¿ØÖƺͱÜÃâÌåÖØÔöÌí  ÈªÔ´£¨Science Advances£©

Õë¶ÔºÏ³ÉµÄGLP1-ELPÈÚºÏÒÔ¼°GLP1-ELPºÍELP-FGF21µÄµÈĦ¶û»ìÏýÎ£¬£¬£¬ÆÀ¹ÀÁËÒ©ÎﶯÁ¦Ñ§ÇúÏß¡£¡£¡£¡£Ö»¹Ü»ìÏýÎïÖÐÿÖÖÒòËØµÄÎüÊÕ¾ùÇкÏÁã¼¶ÊÍ·ÅÄ£×Ó£¬£¬£¬£¬µ«GLP1-ELPºÍELP-FGF21¶¼²»¿ÉÏñGLP1-ELP-FGF21ÄÇÑù¼á³ÖÎȹ̵ÄѪ½¬Ë®Æ½£¬£¬£¬£¬ÕâÅú×¢ÔÚµÝËÍGLP1-ELP-FGF21·½Ãæ¾ßÓÐÒ©´ú¶¯Á¦Ñ§ÓÅÊÆ¡£¡£¡£¡£
½¨ÉèÊʵ±µÄ±ÈÕպ󣬣¬£¬£¬Ñо¿Ö°Ô±½«Ë«¼¤¶¯¼ÁÖÎÁÆÓëÏìÓ¦µÄµ¥¼¤¶¯¼ÁELPÈÚºÏÂѰ׵ļ±ÐÔºÍÂýÐÔ´úл×÷ÓþÙÐÐÁ˽ÏÁ¿¡£¡£¡£¡£Ã¿ÖÜÓÃGLP1-ELP-FGF21£¨1000 nmol / kg£©¡¢GLP1-ELP£¨1000 nmol / kg£©¡¢ELP-FGF21£¨1000 nmol / kg£©ºÍ¸³ÐμÁÖÎÁÆDb / dbСÊó4ÖÜ¡£¡£¡£¡£ÔÚΪÆÚ4ÖܵÄÑо¿ÖУ¬£¬£¬£¬ÓëGLP1-ELPµ¥Ò©ÖÎÁÆÏà±È£¬£¬£¬£¬Ë«¼¤¶¯¼ÁÖÎÁƽøÒ»²½¼õÇáÁËÌåÖØÔöÌí£¨»®·ÖΪ+14.1¡À1.6£¥ºÍ+25.3¡À1.9£¥£©¡£¡£¡£¡£ELP-FGF21¼òµ¥ÁÆ·¨²¢Î´¶ÔÌåÖØ±¬·¢ÏÔ×ÅÓ°Ï죬£¬£¬£¬ÕâÅú×¢FGF21ºÍGLP-1Ö®¼äµÄЭͬ×÷ÓùØÓÚʵÏÖ¼õÖØÐ§¹ûÊDZز»¿ÉÉٵġ£¡£¡£¡£
ÔÚ×îÏÈÂýÐÔ¼ÁÁ¿Ñо¿Ö®Ç°£¨µÚ0Ì죩ºÍÖÎÁÆ¿¢Ê£¨µÚ27Ì죩²â¶¨ÁËÌÇ»¯ÑªºìÂѰ×A1c£¨£¥HbA1c£©µÄ°Ù·Ö±È£¬£¬£¬£¬£¥HbA1c·´Ó¦ÁËËæÊ±¼äÍÆÒÆµÄƽ¾ùÑ­»·ÆÏÌÑÌÇˮƽ£¬£¬£¬£¬²¢ÇÒ½öËæºìϸ°û¸üжø×ª±ä¡£¡£¡£¡£Ð¡ÊóµÄºìϸ°ûƽ¾ùÊÙÃüԼΪ40Ì죬£¬£¬£¬Òò´ËΪÆÚ4ÖܵÄÑо¿×ãÒÔÒýÆð£¥HbA1cµÄÏÔ×Åת±ä¡£¡£¡£¡£Ïà¹ØÓÚ±ÈÕÕ£¬£¬£¬£¬ELP-FGF21ºÍGLP1-ELP¼òµ¥ÁÆ·¨¾ùÏÔÖøÒÖÖÆ£¥HbA1cÉý¸ß£¬£¬£¬£¬Ë«¼¤¶¯¼ÁÐÐÁÐÏÔʾ³ö×îºéÁ÷ƽµÄºã¾ÃѪÌÇ¿ØÖÆ£¬£¬£¬£¬£¥HbA1cµÄ×îСת±äΪ+0.3¡À0.2£¥¡£¡£¡£¡£Òò´Ë£¬£¬£¬£¬ÓëµÈĦ¶û¼ÁÁ¿µÄ³¤Ð§GLP-1RAÏà±È£¬£¬£¬£¬ÓÃGLP1-ELP-FGF21Ë«¼¤¶¯¼ÁÒ©ÎïÖÎÁÆ¿ÉÌṩ¸üºÃµÄѪÌÇ¿ØÖÆ£¬£¬£¬£¬Õâ¿ÉÄÜÊÇͨ¹ýGLP-1ºÍFGF21×é·ÖµÄЭͬ×÷ÓÃÀ´»®·ÖÔöÇ¿ÒȵºËØÉøÍ¸ºÍÔöÌíÒȵºËØÑ¸ËÙ¶È¡£¡£¡£¡£
½ÓÏÂÀ´Ñо¿Ö°Ô±ÆÀ¹ÀÁËGLP-1 / FGF21ÁªºÏÁÆ·¨µÄ´úл×÷Óᣡ£¡£¡£ÈÃDb / dbСÊó½ÓÊÜGLP1-ELP-FGF21£¨1000 nmol / kg£©µÄµ¥´ÎƤÏÂ×¢É䣬£¬£¬£¬GLP1-ELP£¨1000 nmol / kg£©¡¢ELP-FGF21£¨1000 nmol / kg£©µÄ»ìÏýÎïºÍELP£¨1000nmol / kg£©×÷ΪÒõÐÔ±ÈÕÕ¡£¡£¡£¡£ÌìÌìÕÉÁ¿ÌåÖØºÍÖÜΧѪÌÇˮƽ£¬£¬£¬£¬Ö±µ½ÐÐÁлָ´µ½»ùÏßˮƽ£¬£¬£¬£¬²¢ÔÚÖÎÁƺó6Ìì¾ÙÐи¹Ä¤ÄÚGTT£¨0.75 mg / kg£©£¬£¬£¬£¬ÒÔÆÀ¹ÀÔõÑùºã¾Ãά³ÖѪÌÇ¿ØÖÆ¡£¡£¡£¡£

GLP1-ELP-FGF21Ë«¼¤¶¯¼ÁÐÎʽÔÚÖÎÁÆÉÏÓÅÓÚGLP-1 / FGF21µ¥¼¤¶¯¼Á»ìÏýÎï ÃÀ¸ß÷

GLP1-ELP-FGF21Ë«¼¤¶¯¼ÁÐÎʽÔÚÖÎÁÆÉÏÓÅÓÚGLP-1 / FGF21µ¥¼¤¶¯¼Á»ìÏýÎï  ÈªÔ´£¨Science Advances£©

GLP1-ELP-FGF21´¦Öóͷ£ºóµÄÇéÐÎѪÌÇˮƽ´Ó> 300 mg / dl½µµÍ²¢Î¬³ÖÔÚ<150 mg / dlÔ¼10Ì죬£¬£¬£¬Ïà±È֮ϣ¬£¬£¬£¬1£º1»ìÏýÎï×齫ѪÌÇά³ÖÔÚ<150 mg / dlµÄˮƽ½ö4Ì죬£¬£¬£¬ÒÔºóˮƽ×îÏȻָ´ÖÁ»ùÏß¡£¡£¡£¡£»£»£»£»£ÇéÐÎѪÌÇÏà¹ØÓÚʱ¼äÊý¾ÝµÄAUCÆÊÎö֤ʵ£¬£¬£¬£¬Óë1£º1»ìÏýÎïÏà±ÈGLP1-ELP-FGF21´¦Öóͷ£ÌṩÁËÔ½·¢ÓÅÔ½µÄÆÏÌÑÌÇ¿ØÖÆ¡£¡£¡£¡£Ö»¹ÜË«¼¤¶¯¼ÁºÍµ¥¼¤¶¯¼Á»ìÏýÎïÖÎÁÆ×é¾ùÏÔʾ³ö¸ÄÉÆµÄÆÏÌÑÌÇÄÍÁ¿£¬£¬£¬£¬µ«ÓÃGLP1-ELP-FGF21´¦Öóͷ£µÄСÊóÔÚ60·ÖÖÓÄÚ»Ö¸´µ½¿¿½ü»ùÏßˮƽ£¬£¬£¬£¬¶øÓÃ1£º1»ìÏýÎï»òELP´¦Öóͷ£µÄ¶¯ÎïÐÐÁÐÔÚÆÏÌÑÌÇÆ«Òƺóδ·µ»Ø¸÷×ԵĻùÏß¡£¡£¡£¡£ÕâЩЧ¹ûÇåÎúµØÖ¤ÊµÎúË«¼¤¶¯¼ÁÖÆ¼ÁËù¶ÀÍ̵ĽáʵµÄÆÏÌÑÌÇÄÍÁ¿¡£¡£¡£¡£
Á½ÖÖ×éºÏÁÆ·¨¾ùÒýÆðÌåÖØ¼õÇᣬ£¬£¬£¬Ë«Öؼ¤¶¯¼ÁºÍ1£º1»ìÏýÐÐÁеÄÌåÖØ»®·Ö½µµÍ5.8¡À0.8£¥ºÍ6.5¡À0.7£¥£¬£¬£¬£¬GLP1-ELP-FGF21¸üºéÁ÷ƽµØÒÖÖÆÁËÌåÖØÔöÌí£¬£¬£¬£¬Ö±ÖÁµÚ8Ìì¶¼¼á³ÖÁ˾»ÌåÖØ¼õÇá×÷Ó㬣¬£¬£¬¶øÓÃ1£º1»ìÏýÎï¾ÙÐеÄÖÎÁƽöµÚ6Ìì¾ÍÕϰ­Á˾»ÌåÖØ¼õÇá×÷Óᣡ£¡£¡£ÕâЩЧ¹û½øÒ»²½Ö§³ÖÁËGLP-1ºÍFGF21×÷Ϊµ¥¸ö·Ö×ÓµÄת´ï£¬£¬£¬£¬Êý¾ÝÅú×¢Ò©ÎïÊͷŵ½È«ÉíÑ­»·Öеĵ÷¿ØÔ½·¢Ò»Ö¡£¡£¡£¡£
×ÜÖ®£¬£¬£¬£¬ÕâЩ·¢Ã÷ÇåÎúµØÅú×¢GLP-1ºÍFGF21ÔÚÌÇÄò²¡Ð¡ÊóÖоßÓÐЭͬ×÷Óᣡ£¡£¡£±ðµÄÓëÁ½ÖÖÏìÓ¦Ò©ÎïµÄ»ìÏýÎïÏà±È£¬£¬£¬£¬GLP-1ºÍFGF21ÓëELPÈÚºÏÒÔÐγɵÄË«ÖØ¼¤¶¯¼Á¿É±¬·¢¸üºÃµÄÖÎÁÆÐ§¹û£¬£¬£¬£¬´Ó¶øÑéÖ¤ÁËGLP-1 / FGF21ÁªºÏÖÎÁƵĶ༤¶¯¼ÁÒªÁì¡£¡£¡£¡£
Ч¹ûÓëÌÖÂÛ
GLP-1ÓëFGF21µÄÈÚºÏÊÇÓɯ以²¹µÄÒ©ÀíѧÇý¶¯µÄ£¬£¬£¬£¬´Ó¶øÊµÏÖÁËÖÎÁÆ´úл¼²²¡µÄÀíÏëÁªºÏÁÆ·¨µÄÈý¸ö±ê×¼£º¸ÄÉÆÆÏÌÑÌÇ´úл¡¢ïÔ̭ʳÎïÉãÈëºÍÔöÌíÄÜÁ¿ÏûºÄ¡£¡£¡£¡£ÓëGLP-1RAÁÆ·¨Ïà±È£¬£¬£¬£¬ÔÚÄÜÁ¿ºÍÆÏÌÑÌǵ÷ÀíÑÏÖØÈ±ÏݵÄСÊóÄ£×ÓÖУ¬£¬£¬£¬GLP1-ELP-FGF21ÁÆ·¨¿É×ÊÖúСÊó¼õÇáÌåÖØ²¢ÔöǿѪÌÇ¿ØÖÆ¡£¡£¡£¡£Ó볤ЧGLP-1ºÍFGF21µ¥¼¤¶¯¼ÁµÄ1£º1»ìÏýÎïÒ»Æð²âÊÔʱ£¬£¬£¬£¬Ë«¼¤¶¯¼ÁÒ©ÎïʼÖÕÏÔʾ³öÓÅÒìµÄ´úл×÷Óᣡ£¡£¡£
Ë«¼¤¶¯¼ÁÉè¼Æ»¹¾ßÓÐÒ×ÓÚ¸øÒ©µÄÓÅÊÆ¡£¡£¡£¡£×¢Éä¼ÁµÄÁÙ´²Ó¦ÓÃÊܵ½Ìå»ý¡¢Õ³¶ÈºÍ»¼ÕßÌÛÍ´ÄÍÊÜÐÔµÄÏÞÖÆ¡£¡£¡£¡£ÓëÔÚ¸÷×ÔµÄÖ§¼ÜÉÏ»®·ÖÔËËͼ¤¶¯¼ÁÏà±È£¬£¬£¬£¬ÔÚÒ»¸öELP»òÈκλùÓÚ¾ÛºÏÎïµÄÔËËÍÖ§¼ÜÉÏÔËËÍÁ½ÖÖ¼¤¶¯¼Á¿Éʹ¾ÛºÏÎïµÄ»¯Ñ§¼ÆÁ¿±È½µµÍ50£¥£¬£¬£¬£¬Òò´ËË«¼¤¶¯¼ÁÒªÁì½µµÍÁËËùÐèµÄ×¢ÉäŨ¶ÈºÍÕ³¶È£¬£¬£¬£¬´Ó¶øÊµÏÖÁËÒ»ÖÖ¸üÈÝÒ××¢ÉäµÄ¾ßÓÐÓÅÒìÎȹÌÐÔµÄÖÎÁƼÁ¡£¡£¡£¡£
×ÜÖ®£¬£¬£¬£¬´ËÏîÑо¿Õ¹ÏÖÁ˽«GLP-1ÓëFGF21×éÏàÖúΪ³¤Ñ­»·ºÍ³¤Ð§ÈÚºÏÌåʱ±¬·¢µÄǿЧ¿¹·ÊÅֺͿ¹ÌÇÄò²¡×÷Ó㬣¬£¬£¬Åú×¢ÎúGLP-1 / FGF21µÄ»ºÊÍÖÆ¼ÁË«ÖØ¼¤¶¯¼Á¿ÉÄÜÔÚÖÎÁƳ¬ÖØT2D»¼Õß·½Ãæ¾ßÓÐÖØ´óDZÁ¦¡£¡£¡£¡£¸ÃÒ©Îォ»º¿ØÊͼÁÓ뼤»î¼ÁÁ¬ÏµÔÚÒ»Æð£¬£¬£¬£¬ÐγÉÁËÆæÒìµÄ´«µ¼Ðźţ¬£¬£¬£¬´ËÏîÑо¿²»µ«Éè¼ÆÁ˾ßÓÐË«ÖØGLP-1 / FGF21ÊÜÌ弤Ðж¯ÓõÄÒ©Î£¬£¬£¬»¹ÎªÉè¼ÆÁ¢ÒìÀàµÄ¶à¼¤¶¯¼ÁÒ©ÎïµÓÚ¨ÁË»ù´¡¡£¡£¡£¡£ÃÀ¸ß÷ӵÓлº¿ØÊ͸øÒ©µÈ¸ß¶ËÖÆ¼ÁµÄ¼¼Êõƽ̨£¬£¬£¬£¬ÔÚ»º¿ØÊÍÖÆ¼ÁÑз¢·½ÃæÒÑÓи»ºñµÄÑз¢ÂÄÀú£¬£¬£¬£¬Í¬Ê±ÃÀ¸ß÷ÁÙ´²Ç°Ò©Ð§²¿»¹ÓµÓжàÖÖÐÄÄÔѪ¹Ü¼²²¡µÄ¶¯ÎïÄ£×Ó£¬£¬£¬£¬°üÀ¨·ÊÅÖºÍÌÇÄò²¡µÄÄ£×ӵȣ¬£¬£¬£¬ÃÀ¸ß÷»áÒ»Á¬¹Ø×¢´ËÏîÑо¿Ï£Íû£¬£¬£¬£¬Ï£ÍûÄÜΪÌÇÄò²¡ÐÂÒ©Ñз¢ÖúÁ¦¡£¡£¡£¡£

¹ØÓÚÃÀ¸ß÷

ÃÀ¸ß÷£¨¹ÉƱ´úÂ룺688202£©½¨ÉèÓÚ2004Ä꣬£¬£¬£¬×ܲ¿Î»ÓÚÉϺ££¬£¬£¬£¬ÖÂÁ¦ÓÚΪȫÇòÖÆÒ©ÆóÒµ¡¢Ñо¿»ú¹¹¼°¿ÆÑÐÊÂÇéÕßÌṩȫ·½Î»µÄÁÙ´²Ç°ÐÂÒ©Ñо¿Ð§ÀÍ¡£¡£¡£¡£ÃÀ¸ß÷µÄһվʽ×ÛºÏЧÀÍÒÔÇ¿ÓÐÁ¦µÄÏîÄ¿¹ÜÀíºÍ¸ü¸ßЧ¡¢¸ßÐԼ۱ȵÄÑз¢Ð§ÀÍÖúÁ¦¿Í»§¼ÓËÙÐÂÒ©Ñз¢Àú³Ì£¬£¬£¬£¬Ð§Àͺ­¸ÇÒ½Ò©ÁÙ´²Ç°ÐÂÒ©Ñо¿µÄÈ«Àú³Ì£¬£¬£¬£¬°üÀ¨Ò©Îï·¢Ã÷¡¢Ò©Ñ§Ñо¿¼°ÁÙ´²Ç°Ñо¿¡£¡£¡£¡£ÃÀ¸ß÷Ó뺣ÄÚÍâÓÅÖʿͻ§ÅäºÏÉú³¤£¬£¬£¬£¬ÎªÈ«ÇòÁè¼Ý700¼Ò¿Í»§ÌṩÐÂÒ©Ñз¢Ð§ÀÍ£¬£¬£¬£¬ÃÀ¸ß÷½«¼ÌÐø×¤×ãÈ«ÇòÊÓÒ°£¬£¬£¬£¬¾ÛÁ¦ÖйúÁ¢Ò죬£¬£¬£¬ÎªÈËÀ࿵½¡Ð¢Ë³ÊµÁ¦£¡


ÁªÏµÃÀ¸ß÷
Email: marketing@medicilon.com.cn
µç»°: +86 (21) 5859-1500£¨×Ü»ú£©                

Ïà¹ØÐÂÎÅ
GLP-1ÀàËÆÎï½Á¶¯Òµ½çÉñ¾­
2016-04-07
¾ÝIMS Healthͳ¼Æ£¬£¬£¬£¬2014ÄêÈ«ÇòÌÇÄò²¡Êг¡¹æÄ£½ü550ÒÚÃÀÔª£¬£¬£¬£¬ÔöÌí18.4%£»£»£»£»£»2013ÄêµÖ´ï464ÒÚÃÀÔª£¬£¬£¬£¬ÔöÌí9.3%¡£¡£¡£¡£ÅãͬרÀûÐüѵĵ½À´£¬£¬£¬£¬º£ÄÚÔÚÌÇÄò²¡Ò©ÎïÑз¢·½ÃæÒ»Ö±ÏÆÆðÇÀ·ÂÈȳ±¡£¡£¡£¡£
Ë÷ÔªÉúÎïÓÃÓÚÖÎÁÆÒÖÓôÖ¢µÄDB104»ñÅúÁÙ´²Ø­¡°ÃÀ¡±ÌìÐÂÒ©ÊÂ
2022-07-19
7ÔÂ19ÈÕ£¬£¬£¬£¬Ë÷ÔªÉúÎïÐû²¼£¬£¬£¬£¬ÔÚÉúÎï±ê¼ÇÎïÖ¸µ¼ÏÂDB104£¨liafensine£©ÓÃÓÚÖÎÁÆ¿¹ÄÑÖÎÐÔÒÖÓôÖ¢£¨TRD£©µÄ¹ú¼Ê¶àÖÐÐÄÁÙ´²¢òbÆÚÊÔÑ飨ENLIGHTENÑо¿£©»ñµÃÖйú¹ú¼ÒÒ©Æ·¼àÊÓ¹ÜÀí¾Ö£¨NMPA£©Åú×¼¡£¡£¡£¡£DB104ÊÇÒ»¿îÈ«ÇòÊ×Á¢ÒìÒ©£¬£¬£¬£¬×î³õÓÉAMRI/BMSÑз¢¡£¡£¡£¡£Ë÷ÔªÉúÎïÓÚ2017Äê»ñµÃ¸ÃÒ©ÎïÔÚÈ«ÇòµÄÑз¢¡¢Éú²ú¡¢¼°ÏúÊÛȨÁ¦¡£¡£¡£¡£
ºãÈðÒ½Ò©°ÐÏòGLP-1RºÍGIPRµÄ¼õ·Ê×¢ÉäÒº»ñÅúÁÙ´²Ø­¡°ÃÀ¡±ÌìÐÂÒ©ÊÂ
2023-05-05
5ÔÂ5ÈÕ£¬£¬£¬£¬CDE¹ÙÍøÏÔʾ£¬£¬£¬£¬ºãÈðÒ½Ò©1ÀàÐÂÒ©HRS9531×¢ÉäÒºÒÑ»ñÅúÁÙ´²£¬£¬£¬£¬ÓÃÓÚ¼õÖØ¡£¡£¡£¡£¾Ý¹ûÈ»ÐÂÎÅ£¬£¬£¬£¬HRS9531ÊÇÒ»¿î°ÐÏòGLP-1RºÍGIPRµÄÔÚÑÐÐÂÒ©¡£¡£¡£¡£
¡Á
ËÑË÷ÑéÖ¤
µã»÷Çл»
¡¾ÍøÕ¾µØÍ¼¡¿¡¾sitemap¡¿