·Î°©ÊÇÊÀ½çÉÏ×î³£¼ûµÄ¶ñÐÔÖ×ÁöÖ®Ò»,ÒѳÉΪÎÒ¹ú¶¼»áÉú³Ý¶ñÐÔÖ×ÁöéæÃüÔµ¹ÊÔÓɵĵÚ1λ¡£¡£¡£¡£¡£¡£·ÇСϸ°ûÐͷΰ©£¨NSCLC£©°üÀ¨ÁÛ°©¡¢ÏÙ°©¡¢´óϸ°û°©£¬£¬£¬£¬ÓëСϸ°û°©Ïà±ÈÆä°©Ï¸°ûÉú³¤ÆÆËé½ÏÂý,À©É¢×ªÒÆÏà¶Ô½ÏÍí¡£¡£¡£¡£¡£¡£·ÇСϸ°û·Î°©Ô¼Õ¼ËùÓзΰ©µÄ80%£¬£¬£¬£¬Ô¼75%µÄ»¼Õß·¢Ã÷ʱÒÑ´¦ÓÚÖÐÍíÆÚ¡£¡£¡£¡£¡£¡£
±íƤÉú³¤Òò×ÓÊÜÌå(Epidermal growth factor receptor,EGFR)ÊÇÒ»ÖÖ¿çĤÂѰף¬£¬£¬£¬ÓÉϸ°ûÍâµÄÅäÌåÁ¬ÏµÇø¡¢ÊèË®¿çĤ½á¹¹ÓòºÍϸ°ûÄڵļ¤Ã¸Çø3²¿·Ö×é³É£¬£¬£¬£¬Æä°ûÄڽṹ°üÀ¨1¸öÀÒ°±ËἤøÓòºÍ¾ßÓжà¸ö×ÔÉíÁ×ËữλµãµÄôÈ»ù×îºó£¬£¬£¬£¬ÊôÓÚÊÜÌåÀÒ°±Ëἤø¼Ò×å¡£¡£¡£¡£¡£¡£EGFR¹ØÓÚ¿ØÖÆÉÏÆ¤Ï¸°ûµÄÉú³¤ºÍ´æ»îÖÁ¹ØÖ÷Òª£¬£¬£¬£¬Í¨³£ÓÃÓÚÖÎÁÆ·ÇСϸ°û·Î°©£¨NSCLC£©µÈÉÏÆ¤¶ñÐÔÖ×Áö¡£¡£¡£¡£¡£¡£
Ä¿½ñ£¬£¬£¬£¬°üÀ¨Ð¡·Ö×ÓÀÒ°±ËἤøÒÖÖÆ¼Á£¨TKIs£©ºÍ°ÐÏòEGFRµÄ
µ¥¿Ë¡¿¹Ìå¶¼¼¯ÖÐÓÚÒÖÖÆEGFR¼¤Ã¸»îÐÔ»òÓÕµ¼¿¹ÌåºÍ²¹Ìå½éµ¼µÄϸ°û¶¾ÐÔ×÷Óᣡ£¡£¡£¡£¡£ÆäÖаÐÏòEGFRµÄ¿¹ÌåÖ÷ÒªÓÃÓÚÖÎÁÆÍíÆÚ½áÖ±³¦°©ºÍÍ·¾±²¿Ö×Áö£¬£¬£¬£¬µ«ÆäÁÙ´²ÖÎÁÆÐ§¹û²»¼Ñ£¬£¬£¬£¬Òò´Ë²»ÊÊÓÃÓÚÖÎÁÆNSCLC¡£¡£¡£¡£¡£¡£Æù½ñΪֹÒѾ¿ª·¢ÁËÈý´úEGFR ÀÒ°±ËἤøÒÖÖÆ¼Á(TKIs) ¿ÉÄæµØ£¨µÚÒ»´ú£©»ò²»¿ÉÄæµØ£¨µÚ¶þ´úºÍµÚÈý´ú£©ÒÖÖÆEGFRÀÒ°±Ëἤø»îÐÔ£¬£¬£¬£¬²¢ÒÑÆÕ±éÓÃÓÚNSCLCÖÎÁÆ¡£¡£¡£¡£¡£¡£
¼ª·ÇÌæÄáºÍ¶òÂåÌæÄáÊÇÕë¶ÔÒ°ÉúÐÍEGFRÉè¼ÆµÄµÚÒ»´úEGFR TKIs£¬£¬£¬£¬µ«¶Ô»îÐÔEGFRÍ»±äÏÔʾ³öǿʢµÄµÄÑ¡ÔñÐÔÒÖÖÆ×÷Óᣡ£¡£¡£¡£¡£
¶þ´úEGFR TKIs£¨Èç°¢·¨ÌæÄá¡¢´ï¿ÉÌæÄᣩ±»Éè¼ÆÓÃÓÚսʤһ´úEGFR TKIsµÄ»ñµÃÐÔT790MÄÍÒ©ÐÔ£¬£¬£¬£¬µ«ÓÉÓÚ¶¾ÐÔ²»¿É½ÓÊÜʧ°ÜÁË¡£¡£¡£¡£¡£¡£
пª·¢µÄµÚÈý´úEGFR TKIs£¨Èç°ÂÏ£ÌæÄáºÍÅµË¾ÌæÄᣩÓëEGFR ATPÁ¬ÏµÎ»µãÉϵİëë×°±Ëá-797²Ð»ù²»¿ÉÄæÁ¬Ïµ£¬£¬£¬£¬Ïà¹ØÓÚWT-EGFR¶øÑÔ£¬£¬£¬£¬¶ÔЯ´ø¼¤»îµÄÍ»±ä»òT790MÄÍÒ©Í»±äµÄEGFRÐÎʽÏÔʾ³öÓÅÏȵĻîÐÔ¡£¡£¡£¡£¡£¡£
´ó×ÚÑо¿Åú×¢£¬£¬£¬£¬EGFR¿Õ¼äÂþÑܺÍÎȹÌÐÔÒ²Êǵ÷Àí·Î°©Ï£ÍûµÄÒªº¦¾öÒéÒòËØ¡£¡£¡£¡£¡£¡£×ÝÈ»ÔÚÍ»±äµÄEGFRÇý¶¯µÄ·ÎÏÙ°©ÖУ¬£¬£¬£¬EGFR½µ½âʧµ÷Ò²½øÒ»²½¼ÓËÙÁËÖ×ÁöµÄ±¬·¢ºÍÉú³¤¡£¡£¡£¡£¡£¡£±íƤÉú³¤Òò×ÓÊÜÌåµÄ¿Õ¼äʧµ÷ÔöÌíÁËÖÊĤÊÜÌåµÄ¿ÉÓÃÐÔ£¬£¬£¬£¬²¢ÓÕµ¼Ò»Á¬µÄÐźÅÊä³ö¡£¡£¡£¡£¡£¡£çÞ´¼-C4-¼×»ùÑõ»¯Ã¸ÑùºÍNAD£¨P£©HÀà¹Ì´¼ÍÑÇâøÑùÂѰ׵ÄÏûºÄ£¬£¬£¬£¬ÕâÁ½ÖÖÂѰ׶¼¼ÓÈëÁËçÞ´¼ÉúÎïºÏ³É;¾¶£¬£¬£¬£¬ÒÖÖÆÁËEGFRµÄÔÙÑ»·£¬£¬£¬£¬²¢Ê¹A431ÒìÖÖÒÆÖ²Îï¶ÔÎ÷Í×Îôµ¥¿¹ÖÎÁÆÃô¸Ð¡£¡£¡£¡£¡£¡£¸ß¶û»ùÌåĤÂѰ×1ÓëEGFRÏ໥×÷Ó㬣¬£¬£¬Ôö½øEGFRÑ»·ÖÁĤ£¬£¬£¬£¬µ¼ÖÂEGFR¼¤»îʱ¼äÑÓÉìºÍ¸Îϸ°û°©Ï£Íû¡£¡£¡£¡£¡£¡£ÕâЩ·¢Ã÷¶¼Ç¿µ÷ÁËÔö½øEGFR½µ½âÊǰÐÏòEGFRÏà¹Ø°©Ö¢µÄÒ»ÖÖÌæ»»²ßÂÔ¡£¡£¡£¡£¡£¡£

¿ËÈÕÒ»ÏîÑо¿È·¶¨ÁËTRIB3±í´ïµÄÉý¸ßÒÔ¼°EGFRµÄÎȹÌÐÔ¡¢ÔÙÑ»·¡¢ÐźŻîÐÔÓëNSCLCÏ£ÍûµÄÔöÌíÓйأ¬£¬£¬£¬Õ¹ÏÖÁËͨ¹ý¼ÓËÙEGFR½µ½âÀ´×ÌÈÅTRIB3-EGFRÏ໥×÷ÓÃÖÎÁÆNSCLCµÄDZÔÚ×÷Óᣡ£¡£¡£¡£¡£ÕâÏîÑо¿Ð§¹ûÓÉÖйúҽѧ¿ÆÑ§ÔºÒ©ÎïÑо¿Ëùºú׿ΰÑо¿Ô±ºÍ»¨·¼Ñо¿Ô±Ïòµ¼µÄÍŶӷ¢Ã÷£¬£¬£¬£¬²¢½ÒÏþÔÚNatureÔÓÖ¾ÉÏ¡£¡£¡£¡£¡£¡£
TRIB3×÷ΪѹÁ¦´«¸ÐÆ÷¿ÉÒÔÏìÓ¦ÖÖÖÖѹÁ¦Ô´£¬£¬£¬£¬Í¨¹ýÓëÐźÅÂѰ×Ó빦ЧÂѰ׵ÄÏ໥×÷ÓÃÀ´¼ÓÈëÂýÐÔÑ×Ö¢¡¢´úлºÍ¶ñÐÔ¼²²¡¡£¡£¡£¡£¡£¡£Ñо¿Ö¤Êµ£¬£¬£¬£¬TRIB3ͨ¹ýÓë×ÔÊÉÊÜÌåp62Ï໥×÷Ó㬣¬£¬£¬Ï÷ÈõÁË×ÔÊɺÍÂѰ×øÌåµÄ½µ½â¹¦Ð§£¬£¬£¬£¬´Ó¶øÔö½øÁ˶àÖÖ°©Ö¢µÄ±¬·¢ºÍÉú³¤¡£¡£¡£¡£¡£¡£TRIB3µÄȱʧ»áµ¼ÖÂÖÖÖÖ°©Ö¢ÖжàÖÖÖ×ÁöÔö½øÒò×Ó(°üÀ¨EGFR)µÄ±í´ïÏÔÖøÏ½µ¡£¡£¡£¡£¡£¡£
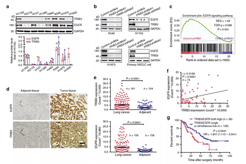
TRICL3±í´ïÓëNSCLCÖеÄEGFR³ÊÕýÏà¹Ø

ÔÚÖ¸¶¨µÄNSCLCϸ°ûϵÖжÔTRIB3ºÍEGFR±í´ïµÄÃâÒßÓ¡¼£ÆÊÎö£¨ÈªÔ´£ºNature£©
ΪÁËÈ·¶¨TRIB3ºÍEGFRˮƽÔڷΰ©ÖеĹØÏµ£¬£¬£¬£¬Ñо¿Ö°Ô±¼ì²âÁËÕâÁ½ÖÖÂѰ×ÖÊÔÚ¼¸ÖÖÈËÀà·Î°©Ï¸°ûϵÖеıí´ï¡£¡£¡£¡£¡£¡£ÔÚ´ó´ó¶¼ÈËNSCLCϸ°ûϵÖУ¬£¬£¬£¬TRIB3µÄ¸ß±í´ïÓëEGFRµÄ±í´ïÉý¸ßÏà¹Ø£¨a£©¡£¡£¡£¡£¡£¡£TRIB3ºÄ½ß²»µ«½µµÍÁËÕâЩϸ°ûϵºÍÔ´úNSCLCϸ°ûÖеÄEGFR±í´ï£¨b£©£¬£¬£¬£¬²¢ÇÒÒÖÖÆÁËA549ϸ°ûÖеÄEGFR·´Ó¦»ùÒò£¨c£©¡£¡£¡£¡£¡£¡£
Ñо¿Ö°Ô±Ê¹ÓÃÔÚÏßkmplot¹¤¾ßÅÌÎÊÁËTCGAÊý¾Ý¿â¶Ô1416ÃûNSCLC»¼Õß¾ÙÐÐÆÀ¹À£¬£¬£¬£¬²¢È·¶¨¸ßTRIB3 mRNAˮƽ½öÓë·ÎÏÙ°©µÄ²»Á¼ÉúÑÄÏà¹Ø£¨a£©£¬£¬£¬£¬µ«²»°üÀ¨·ÎÁÛ°©£¨b£©¡£¡£¡£¡£¡£¡£¿ÉÊÇ£¬£¬£¬£¬·¢Ã÷¸ßTRIB3ÂѰ×Óë·ÎÏÙ°©£¨c£¬£¬£¬£¬d£©ºÍÁÛ°©ÖеIJ»Á¼´æ»îÂʳÊÕýÏà¹Ø¡£¡£¡£¡£¡£¡£ÓëTRIB3ÂѰױí´ïÒ»Ö£¬£¬£¬£¬ÔÚÈËNSCLC×éÖ¯ÑùÆ·ÖÐÊӲ쵽µÄEGFRÂѰ×ˮƽ¸ßÓÚÏàÁڵķÇÖ×Áö×éÖ¯ÑùÆ·£¨d£¬£¬£¬£¬e£©¡£¡£¡£¡£¡£¡£ÔÚNSCLC×éÖ¯ÖУ¬£¬£¬£¬TRIB3ÓëEGFRÂѰ×ˮƽ֮¼ä±£´æÕýÏà¹Ø£¨f£©¡£¡£¡£¡£¡£¡£ÖµµÃ×¢ÖØµÄÊÇ£¬£¬£¬£¬ÔÚͬʱ±í´ïEGFRºÍTRIB3»¼ÕߵĴæ»îÂÊÏÔÖøµÍÓÚ¼òµ¥±í´ï±í´ïEGFR»òTRIB3ºÍͬʱµÍ±í´ïµÄ»¼Õߣ¨g£©¡£¡£¡£¡£¡£¡£
TRIB3Ôö½øPKC¦Á½éµ¼µÄEGFR Thr654Á×Ëữ

TRIB3ÓëEGFRÏ໥×÷ÓÃÒÔÔö½øPKC¦Á½éµ¼µÄEGFRÁ×Ëữ£¨ÈªÔ´£ºNature£©
TRIB3ͨ¹ýÂѰ×Ï໥×÷ÓÃÓÕµ¼¶àÖÖϸ°û¹¦Ð§£¬£¬£¬£¬Ñо¿Ö°Ô±¾ÙÐÐÁ˸ßͨÁ¿ÂѰ×ÖÊÕóÁÐɸѡ²¢ÇÒÅжÏPKC¦ÁÊÇTRIB3µÄÁ¬ÏµÅóÙ£¨a£©¡£¡£¡£¡£¡£¡£
¹²ÃâÒß³Áµí£¨CO-IP£©ÆÊÎöÅú×¢£¬£¬£¬£¬TRIB3¡¢EGFRºÍPKC¦Á±»Ã¿ÖÖ¿¹Ìå¹²³Áµí£¨b£©¡£¡£¡£¡£¡£¡£
ÁíÍ⣬£¬£¬£¬ÔÚEGF´Ì¼¤ºóTRIB3¡¢EGFRºÍPKC¦Á¹²¶¨Î»ÔÚϸ°ûÖÊÖУ¨c£©¡£¡£¡£¡£¡£¡£
¾ÝÏàʶ£¬£¬£¬£¬EGFRÖеÄThr654ÊÇPKC¦ÁµÄÖ÷ÒªÁ×Ëữλµã£¬£¬£¬£¬ÔÚEGF´¦Öóͷ£Ï£¬£¬£¬£¬±ÈÕÕA549ϸ°ûÖдó×ÚEGFRÓëPKC¦Á¹²¶¨Î»£¨d×󣩣»£»£»
ÔÚTRIB3ȱʧµÄϸ°ûÖУ¬£¬£¬£¬¹²¶¨Î»±È±ÈÕÕϸ°ûÉÙ£¨12¡À2£¥£©£¬£¬£¬£¬²¢°éÓÐEGFRºÍPKC¦Á×ÜÁ¿ïÔÌ£¨dÓÒ£©¡£¡£¡£¡£¡£¡£
×ÝÈ»µ±PKC¦ÁÒìλ±í´ïʱ£¬£¬£¬£¬TRIB3ÏûºÄÒ²»áïÔÌEGFÓÕµ¼µÄEGFR T654Á×Ëữ£¨e£©¡£¡£¡£¡£¡£¡£
ΪÁË»æÖÆÓëEGFRºÍPKC¦ÁÏ໥×÷ÓõÄTRIB3µÄÏ໥×÷ÓÃÇøÓò£¬£¬£¬£¬¹¹½¨ÁË´øÓÐHA±êÇ©µÄTRIB3µÄȱʧͻ±äÌå²¢¾ÙÐÐÁËCO-IP²â¶¨£¬£¬£¬£¬ÅжϳöTRIB3¼¤Ã¸éæÃüÇøÓòµÄC×îºóÓëEGFRÏ໥×÷Óã¨f£©¡£¡£¡£¡£¡£¡£
TRIB3µÄC×îºóβ²¿ÈÏÕæTRIB3ºÍPKC¦ÁÖ®¼äµÄÁ¬Ïµ£¨g£©¡£¡£¡£¡£¡£¡£
±ðµÄ£¬£¬£¬£¬ÅжϳöEGFRµÄϸ°ûÄÚ½üÄ¤ÇøÓòÓëTRIB3µÄÏ໥×÷Óã¨h£¬£¬£¬£¬i£©¡£¡£¡£¡£¡£¡£
»Ö¸´TRIB3µÄ±í´ï¶ø²»»Ö¸´KDCȱʧͻ±äÌ壨M5£©¿ÉÒÔÄæ×ªTRIB3ºÄ½ß¶ÔEGFRÑ»·µÄÒÖÖÆ×÷Óã¨j£©¡£¡£¡£¡£¡£¡£
ÕâЩÊý¾Ý¾ùÅú×¢TRIB3ºÍEGFRÖ®¼äµÄÏ໥×÷ÓùØÓÚEGFRÑ»·ÖÁ¹ØÖ÷Òª¡£¡£¡£¡£¡£¡£
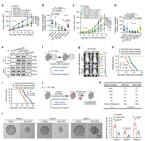
EGFR°ÐÏò½µ½âÒÖÖÆ·Î°©µÄÉú³¤

°ÐÏòEGFRÎȹÌÐÔÒÖÖÆ·Î°©µÄ±¬·¢ºÍÉú³¤£¨ÈªÔ´£ºNature£©
Ñо¿Ö°Ô±·¢Ã÷SAH-JGZ4¿ÉÒÔÔö½øEGFR½µ½â²¢ÒÖÖÆEGFRÐźŴ«µ¼»îÐÔ£¬£¬£¬£¬Òò´ËʹÓÃÌåÍâºÍÌåÄÚÄ£×ÓÆÀ¹ÀÁËÆä¿¹Ö×Áö×÷Óᣡ£¡£¡£¡£¡£SAH-JGZ4²»µ«¿ÉÒÔ¶Ô¿¹EGFÓÕµ¼µÄ½¹µã¶àÄÜÐÔÒò×ӵıí´ï£¨g£©£¬£¬£¬£¬²¢ÇÒ»¹¿ÉÒÔÒÖÖÆA549ϸ°ûÖеÄÖ×ÁöÔöÖ³¡¢ÇÖÏ®ºÍÄÚÔÚÖ×ÁöÐγɣ¨h-j£©¡£¡£¡£¡£¡£¡£SAH-JGZ4´¦Öóͷ£ÒÔ¼ÁÁ¿ÒÀÀµÐÔ·½·¨ÒÖÖÆ¾ßÓÐA549ϸ°ûµÄƤÏÂÒìÖÖÒÆÖ²Ä£×ÓÖеÄÖ×ÁöÉú³¤£¬£¬£¬£¬²¢ÇÒÓ뼪·ÇÌæÄáÏà±È£¬£¬£¬£¬Ã¿ÖÜÁ½´Î¸øÒ©2 mg kg -1µÄ¼ÁÁ¿¾ßÓиüºÃµÄ¿¹Ö×Áö×÷Óã¨a£©¡£¡£¡£¡£¡£¡£SAH-JGZ4ÓÕµ¼Á˸Î×ªÒÆµÄ¼ÁÁ¿ÒÀÀµÐÔ½µµÍ£¬£¬£¬£¬ÕâÓÅÓÚ¼ª·ÇÌæÄáÓÕµ¼µÄ½µµÍ£¨b£©¡£¡£¡£¡£¡£¡£ÖµµÃ×¢ÖØµÄÊÇ£¬£¬£¬£¬SAH-JGZ4»¹ÒÖÖÆÁ˽ÓÖÖ
NCI-H1975ϸ°ûµÄСÊóµÄÖ×ÁöÉú³¤ºÍ×ªÒÆ£¬£¬£¬£¬NCI-H1975ϸ°ûÊǾßÓÐT790MÍ»±äµÄ¼ª·ÇÌæÄáÄÍÒ©·Î°©Ï¸°û£¨c£¬£¬£¬£¬d£©£»£»£»SAH-JGZ4µÄ¿¹Ö×Áö¹¦Ð§ÓÅÓÚ¼ª·ÇÌæÄᣬ£¬£¬£¬ÇÒÓëAZD9291Ï൱£¨Í¼ c£¬£¬£¬£¬d£©¡£¡£¡£¡£¡£¡£´Ó»úÖÆÉϽ²£¬£¬£¬£¬SAH-JGZ4×ÌÈÅÁËEGFR¨CTRIB3ºÍEGFR¨CPKC¦ÁµÄÌåÄÚÏ໥×÷Ó㬣¬£¬£¬²¢ÒÖÖÆÁ˽ÓÖÖÖ×Áö×éÖ¯ÖÐEGFRºÍPKC¦ÁµÄ±í´ï£¨Í¼e£©¡£¡£¡£¡£¡£¡£±ðµÄ£¬£¬£¬£¬ÓÃSAH-JGZ4´¦Öóͷ£µÄ½ÓÖÖNCI-H1975СÊóµÄÖ×Áö×éÖ¯ÑùÆ·ÖÐSTAT3 / 5ºÍEGFRµÄÁ×ËữÒÔ¼°×ÜEGFR¡¢PKC¦Á¡¢TRIB3ºÍ½¹µã¶àÄÜÒò×ӵıí´ï½µµÍÁË£¨d£¬£¬£¬£¬E£©¡£¡£¡£¡£¡£¡£Ê¹Ó÷ÎÔÎ»ÒÆÖ²Ä£×Ó£¬£¬£¬£¬ÎÒÃÇ·¢Ã÷SAH-JGZ4´Ó½ÓÖÖ²àÏòÏà·´²àÏ÷ÈõÁËA549ϸ°ûµÄ×ªÒÆ£¨Í¼f£¬£¬£¬£¬g£©¡£¡£¡£¡£¡£¡£SAH-JGZ4½«Ö×ÁöÆðʼϸ°û£¨TIC£©µÄƵÂʽµµÍÁËÁù±¶£¨Í¼j£¬£¬£¬£¬k£©£¬£¬£¬£¬Åú×¢°ÐÏòEGFRµÄÎȹÌÐÔÊÇÒÖÖÆ·Î°©¸Éϸ°ûÉú³¤µÄDZÔÚ²ßÂÔ¡£¡£¡£¡£¡£¡£
Ч¹ûÓëÌÖÂÛ
ÕâÏîÑо¿Åú×¢Éý¸ßµÄTRIB3ͨ¹ýÔöÇ¿EGFRµÄÑ»·Ê¹ÓúÍÎȹÌÐÔÀ´¼ÓÈëNSCLCµÄ·¢²¡ºÍÏ£Íû¡£¡£¡£¡£¡£¡£TRIB3¨CPKC¦Á¨CWWP1ͨ¹ýÔÚK689ÉÏÓÕµ¼EGFRµÄK63ÅþÁ¬·ºËØ»¯×÷Ó㬣¬£¬£¬¶ÔEGFRµÄ½ÓÄÉʹÓúÍÎȹÌÐÔÐγÉÁËÆð¾¢µÄµ÷ÀíÖá¡£¡£¡£¡£¡£¡£±ðµÄ£¬£¬£¬£¬Ñо¿Ö°Ô±Í¨¹ýÓÕµ¼K63ÅþÁ¬µÄK689 EGFR·ºËØ»¯À´ÏÔʾÓйØWWP1µÄÖ×ÁöÔö½ø×÷ÓõķÖ×Óϸ½Ú£¬£¬£¬£¬ËæºóÔö½øEGFRÑ»·²¢Î¬³ÖEGFRÎȹÌÐÔ¡£¡£¡£¡£¡£¡£
ͬʱÔÚ´ËÏîÑо¿Öл¹¿ª·¢ÁËSAH-JGZ4£¬£¬£¬£¬Æä¿ÉÒÔ×ÌÈÅTRIB3-EGFRµÄÏ໥×÷Ó㬣¬£¬£¬²¢Í¨¹ýÒÖÖÆEGFRÔÙÑ»·²¢ËæºóÓÕµ¼EGFR½µ½â¶ø±¬·¢¿¹°©×÷Óᣡ£¡£¡£¡£¡£±ðµÄ£¬£¬£¬£¬SAH-JGZ4´¦Öóͷ£»¹Í¨¹ýÔö½øc-Met½µ½â²¢Ò»Á¬ÒÖÖÆSTAT3 / 5ÐźÅתµ¼¶ø¶ÔÅ⳥;¾¶ÌåÏÖ³öÒÖÖÆ×÷Óᣡ£¡£¡£¡£¡£EGFRºÍKRASÍ»±äÊÇNSCLCÖеÄÁ½¸öÖ÷ÒªÇý¶¯ÒòËØ£¬£¬£¬£¬ÓëEGFR°ÐÏòÁÆ·¨Ïà·´£¬£¬£¬£¬ÁÙ´²ÉÏûÓÐÓÐÓõÄÕë¶ÔÍ»±äKRASÂѰ׵ÄÒÖÖÆ¼Á£¬£¬£¬£¬¶ø´Ë´ÎÑо¿·¢Ã÷SAH-JGZ4ÖÎÁÆKRASÍ»±äµÄA549ϸ°û»á½µµÍKRAS»îÐÔ£¬£¬£¬£¬²¢ÒÖÖÆÖ×ÁöµÄ±¬·¢ºÍÉú³¤£¬£¬£¬£¬ÕâÅú×¢Ôö½øEGFR½µ½â¾ßÓаÐÏò¡°²»¿ÉÖÎÁƵġ± KRASÍ»±äµÄÖÎÁÆÇ±Á¦¡£¡£¡£¡£¡£¡£SAH-JGZ4µÄÕâÐ©ÌØÕ÷Åú×¢£¬£¬£¬£¬ËüÊÇÕë¶ÔEGFR°ÐÏòÖÎÁÆ£¨ÓÈÆäÊÇսʤTKIÄÍÒ©ÐÔ£©µÄÓÐÓÃÌæ»»Ò©Î£¬£¬£¬Ñо¿Ö°Ô±ÌåÏÖSAH-JGZ4ÓëKRASÒÖÖÆ¼ÁÁªºÏʹÓõÄÖÎÁÆÐ§¹ûÒ²»áÔÚδÀ´µÄÑо¿ÖмÌÐø¾ÙÐÐÆÀ¹À¡£¡£¡£¡£¡£¡£
×ܶøÑÔÖ®£¬£¬£¬£¬Ñо¿Åú×¢TRIB3¡¢EGFRºÍPKC¦ÁµÄÐͬ±í´ïºÍ×÷Óý¨ÉèÁËTRIB3-PKC¦Á-WWP1µ÷¿ØÖᣬ£¬£¬£¬Í¨¹ýÔöÇ¿EGFRµÄÔÙÑ»·¡¢ÎȹÌÐÔºÍÐźŴ«µ¼À´Ôö½øNSCLCµÄÉú³¤¡£¡£¡£¡£¡£¡£±ðµÄ£¬£¬£¬£¬°ÐÏòTRIB3-EGFRÏ໥×÷ÓÃÒÔÔö½øEGFR½µ½âÊÇÖÎÁÆEGFRÏà¹ØNSCLC²¡ÀýµÄDZÔÚÖÎÁÆÑ¡Ôñ£¬£¬£¬£¬ÃÀ¸ß÷×÷ΪÐÂÒ©Ñз¢CROÒ²»áÒ»Á¬¹Ø×¢´ËÏîÑо¿Ï£Íû£¬£¬£¬£¬Ï£ÍûÄÜΪ·Î°©ÐÂÒ©µÄÑз¢ÖúÁ¦¡£¡£¡£¡£¡£¡£
¹ØÓÚÃÀ¸ß÷
ÃÀ¸ß÷£¨¹ÉƱ´úÂ룺688202£©½¨ÉèÓÚ2004Ä꣬£¬£¬£¬×ܲ¿Î»ÓÚÉϺ££¬£¬£¬£¬ÖÂÁ¦ÓÚΪȫÇòÖÆÒ©ÆóÒµ¡¢Ñо¿»ú¹¹¼°¿ÆÑÐÊÂÇéÕßÌṩȫ·½Î»µÄÁÙ´²Ç°ÐÂÒ©Ñо¿Ð§ÀÍ¡£¡£¡£¡£¡£¡£ÃÀ¸ß÷µÄһվʽ×ÛºÏЧÀÍÒÔÇ¿ÓÐÁ¦µÄÏîÄ¿¹ÜÀíºÍ¸ü¸ßЧ¡¢¸ßÐԼ۱ȵÄÑз¢Ð§ÀÍÖúÁ¦¿Í»§¼ÓËÙÐÂÒ©Ñз¢Àú³Ì£¬£¬£¬£¬Ð§Àͺ¸ÇÒ½Ò©ÁÙ´²Ç°ÐÂÒ©Ñо¿µÄÈ«Àú³Ì£¬£¬£¬£¬°üÀ¨Ò©Îï·¢Ã÷¡¢Ò©Ñ§Ñо¿¼°ÁÙ´²Ç°Ñо¿¡£¡£¡£¡£¡£¡£ÃÀ¸ß÷Ó뺣ÄÚÍâÓÅÖʿͻ§ÅäºÏÉú³¤£¬£¬£¬£¬ÎªÈ«ÇòÁè¼Ý700¼Ò¿Í»§ÌṩÐÂÒ©Ñз¢Ð§ÀÍ£¬£¬£¬£¬ÃÀ¸ß÷½«¼ÌÐø×¤×ãÈ«ÇòÊÓÒ°£¬£¬£¬£¬¾ÛÁ¦ÖйúÁ¢Ò죬£¬£¬£¬ÎªÈËÀ࿵½¡Ð¢Ë³ÊµÁ¦£¡
ÁªÏµÃÀ¸ß÷
Email: marketing@medicilon.com.cn
µç»°: +86 (21) 5859-1500£¨×Ü»ú£©