Example ImageÃÀ¸ß÷

EN
EN
  • ÓªÒµ×Éѯ

    Öйú£º

    Email: marketing@medicilon.com.cn

    ÓªÒµ×ÉѯרÏߣº400-780-8018

    £¨½öÏÞЧÀÍ×Éѯ£¬£¬£¬£¬£¬ÆäËûÊÂÒËÇ벦´ò´¨É³×ܲ¿µç»°£©

    ´¨É³×ܲ¿µç»°: +86 (21) 5859-1500

    ÍâÑó£º

    +1(781)535-1428(U.S.)

    0044 7790 816 954 (Europe)

    Email:marketing@medicilon.com

ÔÚÏßÁôÑÔ¡Á
µã»÷Çл»
News information
ÐÂÎÅ×ÊѶ

¿¹ÉúËØ·Ö×ÓCMA£º¹¥¿Ë°¬×̲¡£¬£¬£¬£¬£¬¾ÍÔÚÀèÃ÷ÆÆÏþ֮ʱ

2020-10-05
|
»á¼ûÁ¿£º
ÉúÎïÌìÉú¾ßÓÐÃâÒß¹¦Ð§£¬£¬£¬£¬£¬µ±Ï¸¾ú¡¢²¡¶¾µÈÇÖÈëÈËÌåʱ£¬£¬£¬£¬£¬ÔÚÃâÒß¹¦Ð§Õý³£ÔË×÷Ï£¬£¬£¬£¬£¬¾ÍËãÉú²¡ÁËÒ²ÄÜÖÎÓú¡£¡£ ¡£¡£¡£» £»£»ñµÃÐÔÃâÒßȱÏÝ×ÛºÏÕ÷£¨AIDS£©ÊÇÓÉÈËÀàÃâÒßȱÏݲ¡¶¾£¨HIV)ËùÒýÆðµÄѬȾ²¡£¬£¬£¬£¬£¬h¢¤Ëù¹¥»÷µÄÕýÊÇÈËÌåÃâÒßϵͳµÄÖÐÊàϸ°û¡ªt4ÁܰÍϸ°û£¬£¬£¬£¬£¬ÖÂʹÈËÌåËðʧ¶Ô¿¹ÄÜÁ¦¡£¡£ ¡£¡£¡£°¬×̲¡ÊÇÒ»ÖÖÎÞ·¨ÖÎÓúµÄ¼²²¡£¬£¬£¬£¬£¬È·Õï°¬×̲¡£¬£¬£¬£¬£¬Òâζ×ÅÒªºã¾Ã¶·Õù£¬£¬£¬£¬£¬ÒòÃâÒßϵͳÔâÊÜHIVµÄɱ¾øÐÔ¹¥»÷£¬£¬£¬£¬£¬ÃâÒß¹¦Ð§Ôâµ½ÆÆËð¶øÖðÈÕµÍÏ£¬£¬£¬£¬£¬ÈôÊǵò»µ½ÓÐÓÿØÖÆ£¬£¬£¬£¬£¬×îÖտɵ¼ÖÂһϵÁÐʱ»úÐÔѬȾºÍ¶ñÐÔÖ×Áö¡£¡£ ¡£¡£¡£ÔÚµØÇòÉÏ£¬£¬£¬£¬£¬Æ½¾ùÿ·ÖÖÓ¶¼ÓÐÒ»¸öº¢×ÓËÀÓÚ°¬×̲¡£¬£¬£¬£¬£¬ÓÐÁè¼Ý1500ÍòµÄ¶ùͯÓÉÓÚ°¬×̲¡¶øÊ§È¥âïÊÑ¡£¡£ ¡£¡£¡£Öйú°¬×̲¡²¡¶¾Ñ¬È¾ÈËÊýÔÚÈ«Çò¾ÓµÚÊ®ËÄ룬£¬£¬£¬£¬¸üÒÔÿÄê°Ù·ÖÖ®ËÄÊ®µÄËÙÂʵÝÔö£¬£¬£¬£¬£¬·ÀÖΰ¬×̲¡ÈÎÖØµÀÔ¶£¬£¬£¬£¬£¬ÐèҪȫÉç»áÅäºÏÆð¾¢¡£¡£ ¡£¡£¡£

»ñµÃÐÔÃâÒßȱÏÝ×ÛºÏÕ÷£¨AIDS£©ÊÇÓÉÈËÀàÃâÒßȱÏݲ¡¶¾£¨HIV)ËùÒýÆðµÄѬȾ²¡

NefÊÇÒ»ÖÖHIV±àÂëµÄ¸¨ÖúÂѰ×£¬£¬£¬£¬£¬Í¨¹ýϵ÷Ö÷ÒªµÄ×éÖ¯ÏàÈÝÐÔIÀà±í´ïÀ´Ìӱܱ»Ï¸°û¶¾ÐÔTÁܰÍϸ°û£¨CTL£©É±ËÀ£¬£¬£¬£¬£¬´Ó¶øÔöÇ¿ÁËÖ²¡ÐÔ£¬£¬£¬£¬£¬Òò´Ë¼±ÐèÒªÒ»ÖÖÄָܻ´MHC-1µÄÓÐÓÃNefÒÖÖÆ¼ÁÀ´Ôö½øÃâÒ߽鵼µÄHIVѬȾϸ°ûµÄɨ³ý¡£¡£ ¡£¡£¡£Ñо¿Ö°Ô±·¢Ã÷ÔÚHIVѬȾµÄϸ°ûÖÐMHC-IµÄ»Ö¸´Åãͬ×ÅCTL½éµ¼µÄѬȾϸ°ûɨ³ýÂʵÄÌá¸ß£¬£¬£¬£¬£¬ÓëNefµÄ»ùÒòȱʧÏ൱¡£¡£ ¡£¡£¡£Òò´ËÑо¿Ö°Ô±Ìá³öCMA×÷ΪÖÎÁÆNefµÄÒÖÖÆÐÔÏȵ¼»¯ºÏÎ£¬£¬£¬£¬ÒÔÔöÇ¿ÃâÒ߽鵼µÄHIVѬȾϸ°ûµÄɨ³ý¡£¡£ ¡£¡£¡£
¿ËÈÕ£¬£¬£¬£¬£¬½ÒÏþÔÚ¡¶PANS¡·ÉϵÄһƪÎÄÕÂÐÎòÁËÒ»ÖÖÒ©ÎïµÄ·¢Ã÷£¬£¬£¬£¬£¬¸ÃÒ©Îï¿ÉÒÔ×ÊÖúÃâÒßϵͳÏû³ýѬȾÁËHIVµÄÄÑÒÔɱËÀµÄϸ°û¡£¡£ ¡£¡£¡£HIV½¨ÉèÁËÎÞ·¨ÖÎÓúµÄ³¤ÆÚÐÔѬȾ£¬£¬£¬£¬£¬Òò´ËÐèÒª¿ª·¢ÐµÄÒªÁìÀ´ÔöÇ¿HIVѬȾϸ°ûµÄɨ³ýÂÊ¡£¡£ ¡£¡£¡£HIV±àÂëNef£¬£¬£¬£¬£¬Ëü¿ÉÒÔϵ÷ѬȾϸ°ûÖÐMHC-1µÄ±í´ï£¬£¬£¬£¬£¬´Ó¶øËðº¦Ï¸°û¶¾ÐÔTÁܰÍϸ°ûµÄÃâÒ߽鵼ɨ³ý¡£¡£ ¡£¡£¡£°éµ¶¶¹ÇòÂѰ×A»Ö¸´ÁËMHC-1£¬£¬£¬£¬£¬²¢Í¨Ï꾡°û¶¾ÐÔTÁܰÍϸ°ûÔöÇ¿ÁËHIVѬȾµÄÔ­´úϸ°ûµÄɨ³ýÂÊ¡£¡£ ¡£¡£¡£°éµ¶ÇòÃ¹ËØAµÖÏûÁËÕë¶Ô¶àÖÖMHC-1ͬÖÖÒìÐ͵ÄHIV½ø»¯Ö¦ÖеÄNef£¬£¬£¬£¬£¬Åú×¢Æä¾ßÓÐÆÕ±éµÄÖÎÁÆÓÃ;¡£¡£ ¡£¡£¡£

HIV½¨ÉèÁËÎÞ·¨ÖÎÓúµÄ³¤ÆÚÐÔѬȾ£¬£¬£¬£¬£¬Òò´ËÐèÒª¿ª·¢ÐµÄÒªÁìÀ´ÔöÇ¿HIVѬȾϸ°ûµÄɨ³ýÂÊ¡£¡£¡£¡£¡£

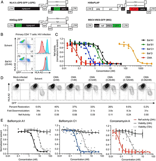
×ÔÈ»²úÆ·ÒÖÖÆ¼ÁµÄɸѡ

×ÔÈ»²úÆ·ÒÖÖÆ¼ÁµÄɸѡ

ͼƬȪԴ£ºPANS

ΪÁËÅжÏÄܹ»Äæ×ªHIVѬȾϸ°ûÖÐMHC-1ϵ÷µÄNefÒÖÖÆ¼Á£¬£¬£¬£¬£¬Ñо¿Ö°Ô±¾ÙÐÐÁ˸ßͨÁ¿Á÷ʽϸ°ûÊõɸѡ¡£¡£ ¡£¡£¡£Ñ¡ÔñHLA-A2×÷ΪMHC-1µÄ´ú±íÐÔµÈλ»ùÒò£¬£¬£¬£¬£¬ÓÉÓÚNefÇ¿ÁÒ°ÐÏòHLA-AµÈλ»ùÒòÒÔ¾ÙÐÐϵ÷£¬£¬£¬£¬£¬HLA-A2ÔÚ²î±ð×åÒáÖк¬Á¿ºÜ¸ß£¬£¬£¬£¬£¬²¢ÇÒ¾ßÓиßÇ׺ÍÁ¦µ¥¿Ë¡¿¹ÌåÓÐÕë¶ÔHLA-A2µÄÑ¡ÔñÐÔ¿¹Ìå¡£¡£ ¡£¡£¡£É¸Ñ¡ÁË20,000¶àÖÖ×ÔÈ»²úÆ·ÌáÈ¡Î£¬£¬£¬£¬È·¶¨ÁË37ÖÖÔÚÖ÷ɸѡÖÐΪÑôÐÔ£¬£¬£¬£¬£¬ÔÚ¼ÆÊýÆ÷ɸѡÖÐΪÒõÐÔ¡£¡£ ¡£¡£¡£
Plecomacrolides¾ßÓвî±ðµÄNefÒÖÖÆ×÷ÓúÍÈÜøÌåÖкÍÄÜÁ¦
plecomacrolideÖÎÁÆÏà¹ØµÄ¶¾ÐÔ¿ÉÄÜÊÇÓÉÆäÒÖÖÆV-ATPaseÒýÆðµÄ£¬£¬£¬£¬£¬V-ATPaseÒÖÖÆÁËÐí¶àϸ°ûÀú³Ì£¬£¬£¬£¬£¬°üÀ¨ÈÜøÌåËữ¡£¡£ ¡£¡£¡£ÎªÁËÈ·¶¨ÈÜøÌåpHµÄÒÖÖÆÊÇ·ñ¿ÉÄܵ¼Ö±í´ïNefµÄϸ°ûÖÐMHC-1ϵ÷µÄÄæ×ª£¬£¬£¬£¬£¬Ñо¿Ö°Ô±Í¨¹ýÕÉÁ¿±ÈÀýÓ«¹âÀ´ÕÉÁ¿ÈËÀ൥ºËϸ°ûÑÜÉú¾ÞÊÉϸ°ûµÄÈÜøÌåpHÄÚÇÐÆÏ¾ÛÌÇ¡£¡£ ¡£¡£¡£Ê×ÏÈ֤ʵBaf A1ÍêÈ«ÖкÍÁËÈÜøÌåpH£¬£¬£¬£¬£¬È»ºóÔÚÒ»¶¨Å¨¶È¹æÄ£ÄÚ²âÊÔÁËÿÖÖplecoacrolides¡£¡£ ¡£¡£¡£ÓÐȤµÄÊÇ£¬£¬£¬£¬£¬NefµÄ×îÓÐÓÃÒÖÖÆ¼ÁCMA²»ÊÇV-ATPaseµÄ×îÓÐÓÃÒÖÖÆ¼Á¡£¡£ ¡£¡£¡£Ïà·´£¬£¬£¬£¬£¬Baf C1£¨EC 50 = 7.3 nM£©±ÈCMA£¨EC 50 = 12.7 nM£¬£¬£¬£¬£¬P < 0.0001£©¸üÓÐÓõØÖкÍÈÜøÌ壬£¬£¬£¬£¬¶øCMA ÓëBaf A1£¨EC 50 = 18.5 nM£¬£¬£¬£¬£¬P = 0.06£©¾ßÓпɱÈÐÔ¡£¡£ ¡£¡£¡£

Plecomacrolides¾ßÓвî±ðµÄNefÒÖÖÆ×÷ÓúÍÈÜøÌåÖкÍÄÜÁ¦

ͼƬȪԴ£ºPANS

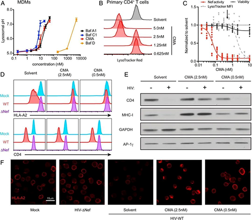
ÓÉÓÚCD4 + Tϸ°û²»¿ÉÓÐÓõØÄÚÇÐÆÏ¾ÛÌÇ£¬£¬£¬£¬£¬ÒÔÊÇÓÃLysotracker RedȾÁÏÆÀ¹ÀÁËÕâЩϸ°ûÖеÄÈÜøÌåÖкÍ×÷Ó㬣¬£¬£¬£¬¸ÃȾÁÏ¿É×ÔÓÉ´©Ï꾡°ûĤֱÖÁµÖ´ïËáÐÔ¸ôÊÒ£¬£¬£¬£¬£¬²¢ÔÚÄÇÀïÖÊ×Ó»¯²¢±£´æ¡£¡£ ¡£¡£¡£Èçͨ¹ýÁ÷ʽϸ°ûÊõºÍ¹²¾Û½¹ÏÔ΢¾µ£¬£¬£¬£¬£¬ÔòEC 50ΪÔÚÔ­´úCD4ÈÜøÌåÖкÍͨ¹ýCMA + Tϸ°ûÏÔÖøÒÖÖÆ±ÈEC 50¸ü¸ßNef¡£¡£ ¡£¡£¡£×ÛÉÏÕâЩЧ¹ûÅú×¢£¬£¬£¬£¬£¬CMAÔÚÎÞ¶¾ÇÒ²»»á¸Ä±äÈÜøÌåpHµÄŨ¶ÈϵÖÏûÁËCD4 + Tϸ°ûÖеÄNef ¡£¡£ ¡£¡£¡£
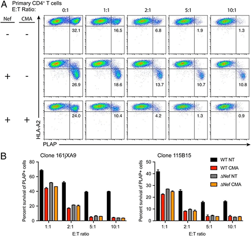
CMAÓëNefµÄ»ùÒòɾ³ýÏà±È¿ÉÌá¸ßCTL½éµ¼µÄHIVѬȾϸ°ûµÄɨ³ý

CMAÓëNefµÄ»ùÒòɾ³ýÏà±È¿ÉÌá¸ßCTL½éµ¼µÄHIVѬȾϸ°ûµÄɨ³ý

ͼƬȪԴ£ºPANS

Ñо¿Ö°Ô±¼ÙÉèCMA¿ÉÒÔÏû³ýNef½éµ¼µÄHIVѬȾϸ°ûÃâÊÜHIVÌØÒìÐÔCTLµÄ±£» £»£»¤£¬£¬£¬£¬£¬ÎªÁËÖ±½Ó¶Ô´Ë¾ÙÐвâÊÔ£¬£¬£¬£¬£¬¾ÙÐÐÁËÌåÍâÁ÷ʽϸ°ûÊõCTLɱÉ˲ⶨ¡£¡£ ¡£¡£¡£ÈçÏÈǰÊӲ쵽µÄѬȾÁËNefȱʧ²¡¶¾µÄPLAP +Ô­´úϸ°û±»CTLÓÐÓÃɨ³ý£¬£¬£¬£¬£¬Ïà·´CTL½éµ¼µÄ±»Nef²¡¶¾Ñ¬È¾µÄϸ°ûµÄɨ³ý¾ùÏÔ×ÅïÔÌ­¡£¡£ ¡£¡£¡£È»¶ø£¬£¬£¬£¬£¬Ñ¬È¾ÁËNefµÄ²¡¶¾²¢ÓÃ0.5 nM CMA´¦Öóͷ£µÄϸ°û»Ö¸´ÁËHLA-A2µÄ±í´ï£¬£¬£¬£¬£¬²¢ÇÒPLAP +×Ó¼¯±»CTLÓÐÓÃÏû³ý¡£¡£ ¡£¡£¡£CMA¶ÔɱËÀHIVѬȾµÄϸ°ûµÄCTLµÄ×÷ÓÃÓëNefµÄ»ùÒòȱʧÊÇÎÞ·¨Çø·ÖµÄ£¬£¬£¬£¬£¬ÓÉÓÚѬȾNefµÄ²¡¶¾µÄϸ°ûɨ³ýÂÊûÓÐÔöÌí¡£¡£ ¡£¡£¡£Ö÷ÒªµÄÊÇ£¬£¬£¬£¬£¬µ±Î´À´×Ôȱ·¦HLA-A2µÄ¹©ÌåµÄ°Ðϸ°ûÓëCTL¹²×÷Óýʱ£¬£¬£¬£¬£¬ÎÞÂÛPLAP +°Ðϸ°ûÊÇ·ñÓÃCMA¾ÙÐÐÁË´¦Öóͷ£¶¼Ã»ÓÐïÔÌ­£¬£¬£¬£¬£¬ÑéÖ¤ÁËCTLµÄÌØÒìÐÔ²¢Ö¤ÊµCMA½öÔÚNefºÍÌØÒìÐÔ¿¹HIV CTL·´Ó¦Í¬Ê±±£´æÊ±²ÅÔöÇ¿HIVѬȾϸ°ûµÄɨ³ýÂÊ¡£¡£ ¡£¡£¡£¹ØÓÚÁ½¸ö²âÊÔµÄCTL¿Ë¡£¬£¬£¬£¬£¬NefÒÀÀµÐÔCMA´¦Öóͷ£Ï¸°ûµÄɱÉËÂÊÔÚͳ¼ÆÑ§ÉϾù¾ßÓÐͳ¼ÆÑ§ÒâÒ壨P < 0.0001£©¡£¡£ ¡£¡£¡£ÕâЩÊÓ²ìЧ¹û֤ʵ£¬£¬£¬£¬£¬µÍ¼ÁÁ¿CMA´¦Öóͷ£±í´ïNefµÄϸ°û¿É»Ö¸´HLA-A2£¬£¬£¬£¬£¬¸ÃÂѰ×׼ȷ¼ÓÔØÁËHIVÑÜÉúëÄ£¬£¬£¬£¬£¬¿ÉÒÔÀֳɵسʵݸøCTL¶ø²»»áË𺦶ÔCTLÑÜÉúµÄÁѽâÐźŵÄÏìÓ¦ÐÔ¡£¡£ ¡£¡£¡£
CMAÄæ×ªÁËÔ­´úϸ°ûÖÐNef½éµ¼µÄHLA-BµÄϵ÷

CMAÄæ×ªÁËÔ­´úϸ°ûÖÐNef½éµ¼µÄHLA-BµÄϵ÷

ͼƬȪԴ£ºPANS

Ñо¿Ö°Ô±ÊÔͼȷ¶¨CMAÊÇ·ñ»á»Ö¸´HIVѬȾϸ°ûÖеÄHLA-B±í´ï£¬£¬£¬£¬£¬HLA-BͬÖÖÒìÐ͵ÄÐòÁвî±ð½«Æä·ÖÀàΪHLA-Bw4ºÍHLA-Bw6ѪÇåÐÍ£¬£¬£¬£¬£¬Ã¿ÖÖѪÇåÐͶ¼¿ÉÒÔÓõ¥¿Ë¡¿¹Ìå¼ì²â£¬£¬£¬£¬£¬¿ÉÊÇÕâЩ¿¹ÌåÓëijЩHLA-A£¨Bw4£©ºÍHLA-C£¨Bw6£©Í¬ÖÖÒìÐ;ßÓн»Ö¯·´Ó¦¡£¡£ ¡£¡£¡£ÏÈǰÑо¿Ö°Ô±È·¶¨ÁËÒ»¸ö¹©Ì壬£¬£¬£¬£¬¸Ã¹©Ìå¶ÔBw4£¨B * 51£º01£©ºÍBw6£¨B * 07£º02£©ÊÇÔӺϵÄ£¬£¬£¬£¬£¬²¢ÇÒÓëHLA-CµÄ½»Ö¯·´Ó¦ÐÔ¼«Ð¡£¬£¬£¬£¬£¬ÕâʹÑо¿Ö°Ô±¿É¿¿µØÕÉÁ¿Á½¸öHLA-BµÈλ»ùÒòµÄ±í´ï¡£¡£ ¡£¡£¡£ÊӲ쵽ÔÚѬȾÁ˦¤GPEµÄϸ°ûÖУ¬£¬£¬£¬£¬HLA-B * 51£º01ºÍHLA-B * 07£º02¾ùÏÔÖøÏµ÷£¬£¬£¬£¬£¬ NefºÍCMA¶Ô¸Ã¹©ÌåÖÐÁ½¸öHLA-BµÈλ»ùÒòµÄÓ°ÏìÓëһϵÁй©ÌåÖÐHLA-A * 02µÄÓ°ÏìÏàËÆ¡£¡£ ¡£¡£¡£Òò´ËµÃ³ö½áÂÛ£¬£¬£¬£¬£¬CMA¿ÉÒÔÓÐÓõÖÏûNef½éµ¼µÄÔ­´úCD4 + Tϸ°ûÖÐHLA-AºÍHLA-BͬÖÖÒìÐ͵Äϵ÷¡£¡£ ¡£¡£¡£
Ч¹ûÓëÌÖÂÛ
×ܶøÑÔÖ®£¬£¬£¬£¬£¬ÓëNefµÄ»ùÒòȱʧÏà±È£¬£¬£¬£¬£¬ÔÚHIVѬȾµÄϸ°ûÖлָ´Ï¸°ûÍâòMHC-1¿ÉÒÔÌá¸ßCTLµÄɨ³ýÂÊ£¬£¬£¬£¬£¬´Ó¶øÖ¤ÊµÁ˻ָ´µÄMHC-1¾ßÓгʵݲ¡¶¾¿¹Ô­µÄ¹¦Ð§¡£¡£ ¡£¡£¡£±ðµÄ£¬£¬£¬£¬£¬·¢Ã÷CMAÔÚHIVѬȾµÄϸ°ûÖл¹Ô­ÁËMHC-1µÄ¶àÖÖͬÖÖÒìÐÍ£¬£¬£¬£¬£¬²¢ÇÒCMA´¦Öóͷ£ÔöÇ¿ÁËnefµÈλ»ùÒòºÍMHC-1µÈλ»ùÒòµÄËùÓÐ×éºÏµÄ¿¹Ô­³ÊµÝ£¬£¬£¬£¬£¬ÕâЩЧ¹ûÅúעͨ¹ýÕâÖÖ»úÖÆÒÖÖÆNef¿ÉÄܾßÓÐÆÕ±éµÄÁÙ´²ÊÊÓÃÐÔ¡£¡£ ¡£¡£¡£
´ËÏîÑо¿ÈÔÓÐһЩ¾ÖÏÞÐÔÐèÒª½øÒ»²½Ì½Ë÷£¬£¬£¬£¬£¬CMA»Ö¸´ÁËHIVѬȾµÄÔ­´úTÁܰÍϸ°ûÖжàÖÖMHC-1ͬÖÖÒìÐ͵ıí´ï£¬£¬£¬£¬£¬µ«½ö¶Ô¼òµ¥MHC-1ͬÖÖÒìÐÍÈ·ÈÏÁËCTLɱÉË£¬£¬£¬£¬£¬¿ÉÄÜÐèÒª½øÒ»²½½µµÍ¶¾ÐԺͶÔCTLµÄ¸ºÃæÓ°Ïì»òÔöÇ¿»îÐԵĻ¯Ñ§ÐÞÊÎÒÔÓÃÓÚÁÙ´²¡£¡£ ¡£¡£¡£±ðµÄ£¬£¬£¬£¬£¬»¹ÐèҪʹÓö¯ÎïÄ£×Ó¾ÙÐÐÆäËûÑо¿£¬£¬£¬£¬£¬ÒÔÈ·¶¨CMAÔÚÌåÄڵ;ÐԺ͹¦Ð§¡£¡£ ¡£¡£¡£Êý¾ÝÅú×¢£¬£¬£¬£¬£¬CMAÓÐÓõØÔöÇ¿ÁËCTL½éµ¼µÄɨ³ý×÷Ó㬣¬£¬£¬£¬Òò´ËÏÖÔÚ½öÏÞÓÚ×Ô¶¯Ñ¬È¾µÄÔ­´úTϸ°û£¬£¬£¬£¬£¬²¢ÇÒ¿ÉÄÜÎÞ·¨×ª»¯ÎªÌåÄÚÖØÐ»µÄ¾²Ö¹Ï¸°ûµÄɨ³ý×÷Óᣡ£ ¡£¡£¡£
×ÜÖ®CMA¿ÉÒÔÓÐÓõػָ´ÃâÒ߽鵼µÄHIVѬȾϸ°ûµÄɨ³ý£¬£¬£¬£¬£¬ÕâÖÖÒªÁìÓпÉÄÜÔÚ²î±ðµÄÃâÒßÇéÐÎÖÐÆÕ±éÔöÇ¿¿¹HIVÃâÒßÁ¦¡£¡£ ¡£¡£¡£Òò´Ë£¬£¬£¬£¬£¬Ñо¿Ö°Ô±½¨Ò齫CMA×÷Ϊ½øÒ»²½Éú³¤ÎªNefµÄÖÎÁÆÒÖÖÆ¼ÁµÄÏȵ¼»¯ºÏÎ£¬£¬£¬£¬ÕâÊÇÏÖÔÚͨ¹ýÏû³ý²ÐÁô²¡¶¾¿âÀ´ÖÎÁÆHIVµÄÒ»ÏîÖ÷ÒªÐж¯¡£¡£ ¡£¡£¡£ÃÀ¸ß÷ÔÚ°¬×̲¡µÄÒ©ÎïÑо¿·½Ãæ»ýÀÛÁ˶àÄêµÄÂÄÀú£¬£¬£¬£¬£¬°¬×̲¡Ò©ÎïµÄÒ©´ú¶¯Á¦Ñ§ºÍÇå¾²ÐÔÆÀ¼ÛµÈ·½ÃæµÄ¼¼ÊõÒѾ­ºÜÊdzÉÊ죬£¬£¬£¬£¬ÃÀ¸ß÷»áÒ»Á¬¹Ø×¢´ËÏîÑо¿Ï£Íû£¬£¬£¬£¬£¬Íû°¬×̲¡Ò©Îï¿ÉÒÔÔçÈÕÎÊÊÀ£¬£¬£¬£¬£¬Ô츣ȫÈËÀà¡£¡£ ¡£¡£¡£

¹ØÓÚÃÀ¸ß÷

ÃÀ¸ß÷£¨¹ÉƱ´úÂ룺688202£©½¨ÉèÓÚ2004Ä꣬£¬£¬£¬£¬×ܲ¿Î»ÓÚÉϺ££¬£¬£¬£¬£¬ÖÂÁ¦ÓÚΪȫÇòÖÆÒ©ÆóÒµ¡¢Ñо¿»ú¹¹¼°¿ÆÑÐÊÂÇéÕßÌṩȫ·½Î»µÄÁÙ´²Ç°ÐÂÒ©Ñо¿Ð§ÀÍ¡£¡£ ¡£¡£¡£ÃÀ¸ß÷µÄһվʽ×ÛºÏЧÀÍÒÔÇ¿ÓÐÁ¦µÄÏîÄ¿¹ÜÀíºÍ¸ü¸ßЧ¡¢¸ßÐԼ۱ȵÄÑз¢Ð§ÀÍÖúÁ¦¿Í»§¼ÓËÙÐÂÒ©Ñз¢Àú³Ì£¬£¬£¬£¬£¬Ð§Àͺ­¸ÇÒ½Ò©ÁÙ´²Ç°ÐÂÒ©Ñо¿µÄÈ«Àú³Ì£¬£¬£¬£¬£¬°üÀ¨Ò©Îï·¢Ã÷¡¢Ò©Ñ§Ñо¿¼°ÁÙ´²Ç°Ñо¿¡£¡£ ¡£¡£¡£ÃÀ¸ß÷Ó뺣ÄÚÍâÓÅÖʿͻ§ÅäºÏÉú³¤£¬£¬£¬£¬£¬ÎªÈ«ÇòÁè¼Ý700¼Ò¿Í»§ÌṩÐÂÒ©Ñз¢Ð§ÀÍ£¬£¬£¬£¬£¬ÃÀ¸ß÷½«¼ÌÐø×¤×ãÈ«ÇòÊÓÒ°£¬£¬£¬£¬£¬¾ÛÁ¦ÖйúÁ¢Ò죬£¬£¬£¬£¬ÎªÈËÀ࿵½¡Ð¢Ë³ÊµÁ¦£¡


ÁªÏµÃÀ¸ß÷
Email: marketing@medicilon.com.cn
µç»°: +86 (21) 5859-1500£¨×Ü»ú£©                

Ïà¹ØÐÂÎÅ
Nature£ºBATF3¸ÄÉÆTϸ°ûÓ°ÏóÓ¦´ð£¬£¬£¬£¬£¬ÓÐÍû¸ÄÉÆÃâÒßÁÆ·¨µÄÁÆÐ§
2020-11-02
½üÆÚ£¬£¬£¬£¬£¬µÂ¹úά¶û´Ä±¤´óѧÑо¿Ö°Ô±Marco AtaideµÈÈËͨ¹ý֤ʵBATF3µÄ×÷Ó㬣¬£¬£¬£¬ÆÊÎöÁËCD8+ Tϸ°û´æ»îºÍÓ°ÏóµÄ·Ö×Óµ÷¿ØÖеÄÒ»¸öÖ÷Òª°ì·¨£¬£¬£¬£¬£¬²¢½«Æä½ÒÏþÓÚ9ÔÂ28ÈÕNature ImmunologyÔÓÖ¾¡£¡£ ¡£¡£¡£
¡¾Ò»ÖÜÐÂÎÅ»ØÊס¿°ÐÏòCD40ÅäÌåͨ·£¬£¬£¬£¬£¬Viela¹«Ë¾1ÀàÐÂÒ©ÔÚ»ª»ñÅúÁÙ´²
2020-05-25
»¶Ó­¹Ø×¢±¾ÖÜÐÂÎÅ¿´µã£º°ÐÏòCD40ÅäÌåͨ·£¬£¬£¬£¬£¬Viela¹«Ë¾1ÀàÐÂÒ©ÔÚ»ª»ñÅúÁÙ´²£» £»£»CD19µ¥¿¹--tafasitamabµÄÉÏÊÐÔÊÐíÉêÇë»ñEMAÊÜÀí£» £»£»Day One BiopharmaceuticalsÐû²¼AÂÖÈÚ×Ê6000ÍòÃÀÔª£» £»£»HotSpot Therapeutics¹«Ë¾Ðû²¼Íê³É6500ÍòÃÀÔªBÂÖÈÚ×Ê£» £»£»¿ª·¢Á¢ÒìÂѰ׽µ½âÁÆ·¨£¬£¬£¬£¬£¬ÂÞÊϸ濢ÊýÊ®ÒÚÃÀÔªÏàÖú£» £»£»ÂÌÒ¶ÖÆÒ©ºÍAlvogen¸æ¿¢Ë¼È𿵺«¹úÊг¡·ÖÏúÏàÖúµÈ¡£¡£ ¡£¡£¡£
CAR-Tϸ°ûÁÆ·¨ÉÌÒµ»¯²»ÔÙÒ£Ô¶
2016-04-01
ÃâÒßÖÎÁÆ¿Éν½üÄêÀ´µÄÈÈÃÅ»°Ì⣬£¬£¬£¬£¬ÈËÃǸߺô×Å£ºÖÎÓú°©Ö¢²»ÊÇÃΡ£¡£ ¡£¡£¡£CAR-Tϸ°ûÁÆ·¨µÄÑо¿ÈÕÇ÷°×ÈÈ»¯£¬£¬£¬£¬£¬Ðí¶àÖÆÒ©¹«Ë¾Ò²ÔÚ·×·××·¸ÏÕâһŭ³±¡£¡£ ¡£¡£¡£
¡Á
ËÑË÷ÑéÖ¤
µã»÷Çл»
¡¾ÍøÕ¾µØÍ¼¡¿¡¾sitemap¡¿