ÓÉÓÚÖ×Áö»úÖÆµÄ¶àÑùÐÔºÍÖØ´óÐÔ£¬£¬£¬£¬ÁªºÏÖÎÁÆÒѾ³ÉΪÖ×ÁöÖÎÁÆÑо¿µÄÇ÷ÊÆºÍ¹²Ê¶¡£¡£¡£±¾ÎĽ«ÈÜÁö²¡¶¾Óë
CAR-TÃâÒßÁÆ·¨Á¬Ïµ£¬£¬£¬£¬Ëù±¬·¢µÄ¾ªÈËЧ¹ûÁîÈËÕñ·Ü¡£¡£¡£ÃÀ¸ß÷½ô¸ú¹ú¼ÊÃâÒßÖ×ÁöÒ©ÎïÑз¢Ç÷ÊÆ£¬£¬£¬£¬Íƽøº£ÄÚÍâ¿Í»§ÐÂÒ©Ñз¢Àú³Ì£¬£¬£¬£¬ÍØ¿íÆäÔÚÁ¢ÒìÒ©ÎïÈÈÃÅÁìÓòµÄÉú³¤½á¹¹¡£¡£¡£¹«Ë¾ÔÚÖ×ÁöÄ£×Ó·½Ã棬£¬£¬£¬ÓÈÆäÊÇÃâÒßÖ×Áö¶¯ÎïÄ£×ÓÆÀ¼ÛϽµµÍìÓò£¬£¬£¬£¬Òý½ø¹ú¼ÊÏȽøµÄ
PET-CTÓ°Ïñϵͳ¡¢·ÅÁÆ·øÉäϵͳ¡¢IVISС¶¯Îï³ÉÏñϵͳ£¬£¬£¬£¬¶àͨµÀÁ÷ʽϸ°ûÆÊÎöÒǵÈϸÃÜÒÇÆ÷×°±¸£¬£¬£¬£¬¿ª·¢Ò©ÎïÑз¢Òªº¦¼¼Êõ£¬£¬£¬£¬ÏµÍ³ÐԵؽ¨ÉèÁËÁè¼Ý250ÖÖ
Ö×ÁöÄ£×Ó¡£¡£¡£¹«Ë¾ºã¾ÃΪ¹ú¼Ê´óÐÍ¿¹Ö×ÁöÒ©Î﹫˾ÎäÌïÖÆÒ©µÈ¿Í»§Ìṩ¿¹Ö×ÁöÒ©ÎïÑо¿Ð§ÀÍ¡£¡£¡£

×÷ΪÁ½ÖÖÏÖÔÚ¼«ÎªÈÈÃŵÄÖ×ÁöÃâÒßÊֶΣ¬£¬£¬£¬ÈÜÁö²¡¶¾ºÍCAR-TÁÆ·¨£¨Ç¶ºÏ¿¹ÔÊÜÌåTϸ°ûÃâÒßÁÆ·¨£©½üÄêÀ´±»Ðí¶à¹«Ë¾ºÍ¿ÆÑÐÖÐÐÄËùÇàíù£¬£¬£¬£¬Ñо¿Ï£ÍûÒ²Ò»Ö±¸üС£¡£¡£È»¶øÔÚÉú³¤ÖеÄCAR-TÁÆ·¨ÓÉÓÚÎÞ·¨ÏÞÖÆÐÔµÄ×ªÒÆÊ¶±ðÖ×Áö¿¹Ô£¬£¬£¬£¬²¢ÇÒºÜÄÑսʤÖ×Áö΢ÇéÐζÔCAR-Tϸ°ûµÄÓ°Ï죬£¬£¬£¬Òò´Ë¹ØÓÚCAR-TµÄÑо¿ÔÚÇå¾²ÐÔÉÏÓÐËù¼Ç¹Ò£¬£¬£¬£¬²¢ÇÒÎÞ·¨½«ÖÎÁƵÄÁìÓòÑÓÉìÖÁʵÌåÁö¡£¡£¡£
¸ÃÑо¿µÄ×÷ÕßÖ®Ò»Saul Priceman½ÌÊÚ˵£¬£¬£¬£¬¡°µÚÒ»£¬£¬£¬£¬ÊµÌåÁöÉÏ£¬£¬£¬£¬ÊʺÏTϸ°ûÓÃCARÖØ¶¨ÏòµÄ°Ð±êÓÐÏÞ¡£¡£¡£µÚ¶þ£¬£¬£¬£¬ÊµÌåÁö±»ËùνµÄÃâÒßÒÖÖÆÐÔÖ×Áö΢ÇéÐÎÀ§ÈÆ£¬£¬£¬£¬µ±Ò»ÖÖCAR-Tϸ°ûÊÔͼ½øÈëÖ×Áö£¬£¬£¬£¬´æ»îÏÂÀ´²¢É±ËÀ°©Ï¸°ûʱ£¬£¬£¬£¬»áÓÉÓÚÕâÖÖÆÁÕ϶øÎÞ·¨ÓÐÓÃʩչ×÷Óᣡ£¡£ÈÜÁö²¡¶¾Äܹ»Í»ÆÆÕâÒ»ÆÁÕÏ¡£¡£¡£¡±
·´¹ÛÈÜÁö²¡¶¾£¬£¬£¬£¬ÒòÆä¿ÉÒÔÌØÒìÐԵİÐÏòÖ×Áö£¬£¬£¬£¬¾ß±¸ÓÅÒìµÄÃâÒßÔÐÔºÍЯ´øÍâÔ´»ùÒò¶¨ÏòתÈëÖ×ÁöµÄÄÜÁ¦£¬£¬£¬£¬ÒѳÉΪÕë¶ÔʵÌåÖ×ÁöµÄÓÐÔ¶¾°µÄÖÎÁÆÊֶΡ£¡£¡£×÷ΪÊ׸öÅú×¼ÁÙ´²Ê¹ÓõÄÈÜÁö²¡¶¾ÀàÒ©ÎïT-VEC£¬£¬£¬£¬Ñо¿·¢Ã÷Ëü¿ÉÒÔ½«¿ÉÈÜÐÔµÄÖ×Áö¿¹Ô̻¶²¢ÇÒÖ¸µ¼ËÞÖ÷µÄ¿¹Ö×ÁöÃâÒß·´Ó¦¡£¡£¡£
ÎÄÕµÄÑо¿ÕýÊÇʹÓÃÁËÕâÒ»µã£¬£¬£¬£¬½«ÈÜÁö²¡¶¾×÷ΪCAR-Tϸ°û½ø¾üʵÌåÁöµÄ¡±Ë¾»ú"¡£¡£¡£ËûÃÇͨ¹ý»ùÒò¹¤³ÌË¢ÐÂÁËÒ»ÖÖÈÜÁö²¡¶¾£¬£¬£¬£¬Ê¹Æä½øÈëÖ×Áöϸ°û£¬£¬£¬£¬ÆÈʹϸ°ûÔÚÍâò±í´ï½Ø¶ÌµÄCD19£¨CD19t£©¡£¡£¡£ÎÄÖеÄʵÑéÏÔʾ£¬£¬£¬£¬ÕâÖÖÈÜÁö²¡¶¾£¨±»³ÆÎªOV19t£©ÄÜÔÚÈýÒõÐÔÈéÏÙ°©Ï¸°ûϵÒÔ¼°ÒÈÏÙ°©¡¢Ç°ÏßÏÙ°©¡¢Âѳ²°©ºÍÍ·¾±°©¡¢ÄÔÖ×Áöϸ°ûÖÐÆðЧ¡£¡£¡£

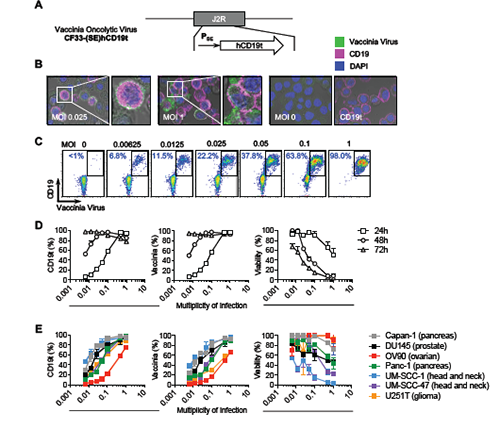
01 ÈÜÁö²¡¶¾Àֳɽ«CD19tµÝË͸øÊµÌåÁöϸ°û£¨ÌåÍ⣩
Ñо¿Ö°Ô±Ê¹ÓÃǶºÏPSEÆô¶¯×ÓºÍCD19tµÄ¹ÇѪÁöÈÜÁö²¡¶¾È¥´ó¹æÄ£Ñ¬È¾²î±ðÖÖÀàµÄʵÌåÁö¡£¡£¡£ÎªÁËÄܹ»¸üÖ±¹ÛµÄ±í´ïÈÜÁö²¡¶¾×ªÈ¾°©Ï¸°ûµÄÄÜÁ¦ºÍ°©Ï¸°ûÍâòCD19tµÄ±í´ï£¬£¬£¬£¬Ñо¿Ö°Ô±¶ÔÖ×Áöϸ°û¾ÙÐÐÁËȾɫ¡£¡£¡£ÓÃÈÜÁö²¡¶¾Ñ¬È¾°©Ï¸°ûºó£¬£¬£¬£¬°©Ï¸°ûÔÚÆäÍâò±í´ïÁ˸»ºñµÄCD19¡£¡£¡£½øÒ»²½£¬£¬£¬£¬Ñо¿Ö°Ô±Ê¹ÓÃÁ÷ʽϸ°ûÊõÁ¿»¯ÕÉÁ¿Á˲î±ðʱ¼ä¶ÎÀïÖ×Áöϸ°ûÍâòCD19tµÄ±í´ï£¬£¬£¬£¬·¢Ã÷ÔÚתȾ72Сʱºó£¬£¬£¬£¬ÈÔÓÐ70%µÄÖ×Áöϸ°û¿ÉÒÔ¼ì²âµ½CD19tµÄ±í´ï£¬£¬£¬£¬Õâ¾Í¸øCAR-Tϸ°ûµÄÌØÒìÐÔʶ±ðºÍ°ÐÏòÌṩÁ˸»×ãµÄʱ¼ä¡£¡£¡£
Ö®ºó£¬£¬£¬£¬Ñо¿Ö°Ô±ÔÚÀ´×Ô¶àÖÖʵÌåÁö£¨°üÀ¨ÒÈÏÙ°©¡¢Ç°ÏßÏÙ°©ºÍÂѳ²°©£©µÄϸ°ûÖвâÊÔÁË¡¸OV19t+CD19-CAR-T¡¹ÁªºÏÁÆ·¨¡£¡£¡£

£¨Í¼Æ¬ÈªÔ´£ºScience Translational Medicine£©
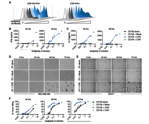
02 ʵÌåÁö±í´ïµÄCD19tÄܹ»ÖØÐÂÖ¸µ¼CD19-CAR-Tϸ°ûµÄÔ˶¯ºÍϸ°û¶¾ÐÔ£¨ÌåÍ⣩
ÔÚÕâÒ»²½µÄÑéÖ¤ÖУ¬£¬£¬£¬Ñо¿Ö°Ô±½«Ñ¬È¾ÁËOV19tµÄÖ×Áöϸ°ûºÍCD19-CAR Tϸ°û¹²·õÓý£¬£¬£¬£¬²¢ÓÃTϸ°ûÍâòCD25ºÍ4-1BBµÄ±í´ïÀ´Ö¸Õ÷Tϸ°ûµÄ¼¤»î¡£¡£¡£Ð§¹ûÅú×¢£¬£¬£¬£¬ÈÜÁö²¡¶¾Äܹ»¶à´ÎΪTϸ°û³ÊµÝ¿¹Ô£¬£¬£¬£¬²¢Çҽ鵼CAR Tϸ°û¶ÔÖ×ÁöµÄÃâÒß·´Ó¦¡£¡£¡£

£¨Í¼Æ¬ÈªÔ´£ºScience Translational Medicine£©
03 ·ÇÁÙ´²Ñо¿Öж¯ÎïÄ£×ÓµÄÒÖ°©Ð§Á¦²âÊÔ£¨ÌåÄÚ£©
½Ó×Å£¬£¬£¬£¬Ñо¿Ö°Ô±¼ÌÐøÔÚСÊóÖ×ÁöÄ£×ÓÖÐʵÑéÕâÖÖ²ßÂÔ¡£¡£¡£ËûÃÇ·¢Ã÷£¬£¬£¬£¬½«OV19tÓëCAR-Tϸ°ûÁªºÏ±¬·¢ÁËǿʢµÄÐͬЧӦ£¬£¬£¬£¬ÖÎÓúÁËÁè¼ÝÒ»°ëµÄСÊ󣬣¬£¬£¬~60%µÄСÊóÍêÈ«»º½â£¬£¬£¬£¬¶ø½ö22%µ¥¶À½ÓÊÜOV19tÖÎÁƵÄСÊóÖ×ÁöÍêÈ«ÏûÍË¡£¡£¡£
Ñо¿ÕßÃÇ»¹·¢Ã÷£¬£¬£¬£¬ÔÚ½ÓÊÜÁªºÏÖÎÁƵÄСÊóÖУ¬£¬£¬£¬OV19t»áÒ»Á¬Ïò°©Ï¸°ûÀ©É¢£¬£¬£¬£¬±»É±ËÀµÄÖ×Áöϸ°û»áÊÍ·ÅÌØÁíÍⲡ¶¾¿½±´£¬£¬£¬£¬Ê¹Ïà½üµÄÖ×Áöϸ°û±í´ïCD19£¬£¬£¬£¬µ¼ÖÂÁËÏÔÖø¸üÇ¿µÄÖ×Áöϸ°ûɱÉË»îÐÔ¡£¡£¡£¸üÖ÷ÒªµÄÊÇ£¬£¬£¬£¬µ±Óð©Ï¸°ûÔÙ´ÎÌôÕ½±»ÖÎÓúµÄСÊóʱ£¬£¬£¬£¬Î´ÓÐеÄÖ×ÁöÐγɣ¬£¬£¬£¬Åú×¢ÕâÖÖ²¡¶¾-CAR-TÁªºÏ¼Æ»®×ÊÖú½¨ÉèÁËÖ×ÁöÌØÒìÐÔÃâÒßÓ°Ï󣬣¬£¬£¬¿É×èÖ¹°©Ö¢¸´·¢¡£¡£¡£
04 CD19-CAR TÁÆ·¨½Óµ½µÄÖ×ÁöɱÉË¿ÉÒÔÊÍ·ÅÈÜÁö²¡¶¾OV19t
ΪÁË¿¼²ìÕâÖÖÒªÁìÊÇ·ñ¿ÉÒÔսʤÈÜÁö²¡¶¾¶ÔʵÌåÁöµÄ´ÎÓÅ»ò²»ÔȳÆÑ¬È¾£¬£¬£¬£¬ÊµÑéÖ°Ô±²âÊÔÁËɱÉ˺óµÄÖ×Áöϸ°ûÊÇ·ñ¿ÉÒÔÔÚʵÌåÁöµÄÇéÐÎÖÐÊÍ·ÅÈÜÁö²¡¶¾Æ¬¶Ï¡£¡£¡£Ð§¹ûÏÔʾ£¬£¬£¬£¬CD19-CAR-Tϸ°û½éµ¼µÄÖ×ÁöɱÉËÔö½øÁ˲¡¶¾¿ÅÁ£µÄÊÍ·ÅÒÔ¼°Ò»Á¬µÄÖ×Áöϸ°ûѬȾ¡£¡£¡£³ýÁ˱í´ïCD19t£¬£¬£¬£¬Ñо¿»¹Ö¤Êµ£¬£¬£¬£¬ÒýÈ벡¶¾Äæ×ªÁËÖ×Áö±°ÁÓµÄ΢ÇéÐΣ¬£¬£¬£¬Ê¹Æä¸üÈÝÒ×½ÓÊÜCAR-Tϸ°ûÖÎÁÆ¡£¡£¡£
ÕâÒ»·¢Ã÷ΪʵÌåÁöµÄÖÎÁƼƻ®ÌṩÁËеÄ˼Ð÷ºÍÏ£Íû£¬£¬£¬£¬ÕûºÏCAR-TÁÆ·¨ºÍÈÜÁö²¡¶¾´øÀ´¸üºÃµÄÁÆÐ§¡£¡£¡£ÃÀ¸ß÷Ҳ½«Ò»Á¬¹Ø×¢Ö×ÁöÃâÒßÁÆ·¨µÄÐÂÏ£ÍûºÍÐÂ˼Ð÷£¬£¬£¬£¬²¢Ê¹ÓÃÒ»Ö±ÍêÉÆµÄÖ×ÁöÃâÒßÁÆ·¨ÆÀ¼Ûƽ̨£¬£¬£¬£¬ÖúÁ¦Ñз¢¡£¡£¡£
²Î¿¼ÎÄÏ×£º Park AK, Fong Y, Kim SI, Yang J, Murad JP, Lu J, Jeang B, Chang WC, Chen NG, Thomas SH, Forman SJ, Priceman SJ. Effective combination immunotherapy using oncolytic viruses to deliver CAR targets to solid tumors. Sci Transl Med. 2020 Sep 2;12(559):eaaz1863. doi: 10.1126/scitranslmed.aaz1863. PMID: 32878978.
¸ü¶à¡°CAR-Tϸ°ûÁÆ·¨¡±Ïà¹ØÎÄÕÂÔĶÁ£º