Example ImageÃÀ¸ß÷

EN
EN
  • ÓªÒµ×Éѯ

    Öйú£º

    Email: marketing@medicilon.com.cn

    ÓªÒµ×ÉѯרÏߣº400-780-8018

    £¨½öÏÞЧÀÍ×Éѯ£¬£¬£¬ÆäËûÊÂÒËÇ벦´ò´¨É³×ܲ¿µç»°£©

    ´¨É³×ܲ¿µç»°: +86 (21) 5859-1500

    ÍâÑó£º

    +1(781)535-1428(U.S.)

    0044 7790 816 954 (Europe)

    Email:marketing@medicilon.com

ÔÚÏßÁôÑÔ¡Á
µã»÷Çл»
News information
ÐÂÎÅ×ÊѶ

Nature:ÃâÒßϸ°ûÔö½ø°©Ö¢×ªÒÆ£¿£¿ £¿£¿£¿°ÐÏòCCDC-25»ò¿ÉÒÖÖÆ°©Ö¢µÄ¸Î×ªÒÆ

2020-06-16
|
»á¼ûÁ¿£º
Åä¾°
Ö×ÁöÖÎÁÆÊǽñÊÀÒ½Ò©ÐÐÒµÄ;ò»Ë¥µÄÈÈÃÅ»°Ì⣬£¬£¬¹ØÓÚÖ×Áö×÷ÓûúÖÆ¼°ÔõÑùÒÖÖÆÖ×ÁöµÄ¶¯Ì¬Ò»Ö±Ó¿ÏÖ¡£¡£¡£¡£¡£¡£ÃÀ¸ß÷½ô¸úÐÐÒµÉú³¤ÓëÊг¡ÒªÇ󣬣¬£¬ÔÚÖ×ÁöÖÎÁÆ£¬£¬£¬°üÀ¨Ö×ÁöÃâÒßÁÆ·¨£¬£¬£¬µÄÑо¿Ò»Ö±ÍêÉÆ£¬£¬£¬½¨ÉèÁËÁýÕִ󲿷ÖÈËÀàÖØ´ó¼²²¡µÄҩЧÆÀ¼ÛÒªÁìºÍϵͳ¡£¡£¡£¡£¡£¡£½ñÌ죬£¬£¬Ð¡±àÓÃͼ½âµÄ·½·¨À´Óë¸÷ÈËһͬ¹Ø×¢06ÔÂ11ÈÕNatureÔÓÖ¾ÖÐɽ´óѧËïÒÝÏɼÍÄîÒ½ÔºµÄ¿ÆÑ§¼ÒÍŶӽÒÏþµÄÎÄÕ£¬£¬£¬Ú¹ÊÍÁËÖÐÐÔÁ£Ï¸°ûÊÇÔõÑù×ÊÖú°©Ö¢×ªÒÆÕâÒ»ÖÂÃüÀú³ÌµÄ¡£¡£¡£¡£¡£¡£

06ÔÂ11ÈÕNatureÔÓÖ¾ÖÐɽ´óѧËïÒÝÏɼÍÄîÒ½ÔºµÄ¿ÆÑ§¼ÒÍŶӽÒÏþµÄÎÄÕÂ

1¡¢ÖÐÐÔÁ£Ï¸°û¡úNET£¿£¿ £¿£¿£¿
ÖÐÐÔÁ£Ï¸°ûÊÇÈËÌå·ÇÌØÒìÐÔÃâÒßµ±ÖÐÒ»ÖÖÖ÷ÒªµÄÃâÒßϸ°û¡£¡£¡£¡£¡£¡£ÖÐÐÔÁ£Ï¸°ûÂÄÀúÒ»ÖÖÌØÊâµÄéæÃü·½·¨£¬£¬£¬½«Ò»ÖÖ±»³ÆÎªÖÐÐÔÁ£Ï¸°û°ûÍâÏÝÚå(neutrophil extracellular trap£¬£¬£¬NET)µÄ½á¹¹¼·Ñ¹µ½ÖÜΧÇéÐÎÖС£¡£¡£¡£¡£¡£
NETÊÇÒ»ÕÅÒÔDNAΪ¹Ç¼Ü£¬£¬£¬ÏâǶ×ÅÖÖÖÖÂѰף¨ÈôÓж¾ÐÔµÄø£©µÄÍø£¬£¬£¬ÔÚÕý³£ÇéÐÎÏ·ÇÌØÒìÐԵIJ¶»ñ²¢É±ËÀÈëÇÖÈËÌåµÄ³ðÈË¡£¡£¡£¡£¡£¡£
È»¶ø£¬£¬£¬½ü¼¸ÄêµÄÑо¿·¢Ã÷£¬£¬£¬NET¿ÉÄÜ»áͨ¹ýijЩ·½·¨¡°²¶»ñ¡±»ò¡°½ÐÐÑ¡±°©Ï¸°û£¬£¬£¬´Ó¶øÔì³É°©Ï¸°ûµÄǨáã¡£¡£¡£¡£¡£¡£

NET¿ÉÄÜ»áͨ¹ýijЩ·½·¨¡°²¶»ñ¡±»ò¡°½ÐÐÑ¡±°©Ï¸°û£¬£¬£¬´Ó¶øÔì³É°©Ï¸°ûµÄǨáã¡£¡£¡£¡£¡£¡£

2¡¢¡°²¶»ñ¡± OR ¡°½ÐÐÑ¡±£¿£¿ £¿£¿£¿
ÊÔÑ飺
ΪÁ˽øÒ»²½Ì½ÌÖNETÓ방ϸ°ûµÄ¹ØÏµ£¬£¬£¬Ñо¿ÍŶӶÔ544ÃûÈéÏÙ°©»¼ÕßµÄÔ­·¢ÔîºÍ×ªÒÆÔî¾ÙÐÐÁËÃâÒßÓ«¹âȾɫ¡£¡£¡£¡£¡£¡£È¾É«ÏÔʾ£¬£¬£¬NETÔÚÈéÏÙ°©Ô­·¢ÔîÖÜΧºÜÊÇÉÙ¼û£¬£¬£¬µ«ÔÚÖÖÖÖ×ªÒÆÔîÖÜΧȴÓдó×ÚÂþÑÜ£¬£¬£¬ÆäÖиÎ×ªÒÆÔîÖÜΧÊýÄ¿×î¶à¡£¡£¡£¡£¡£¡£

תÈëСÊóÄ£×Ó»ñµÃÏàͬµÄÊÔÑéЧ¹û£¬£¬£¬ÇÒÔÚ×ªÒÆ±¬·¢Ç°NETÒÑÔÚ¸ÎÔà¾Û»ý¡£¡£¡£¡£¡£¡£

תÈëСÊóÄ£×Ó»ñµÃÏàͬµÄÊÔÑéЧ¹û£¬£¬£¬ÇÒÔÚ×ªÒÆ±¬·¢Ç°NETÒÑÔÚ¸ÎÔà¾Û»ý¡£¡£¡£¡£¡£¡£
½áÂÛ£º
NET²¢Î´ÔÚÔ­·¢Ôî·ºÆð£¬£¬£¬¶øÊÇÔÚ¸ÎÔà´¦¾Û»ý£¬£¬£¬»ù±¾·ñ¶¨ÁËNETÅÜÈ¥Ô­·¢Ôî½ÐÐѰ©Ï¸°ûµÄ¼ÙÉè¡£¡£¡£¡£¡£¡£
ÊÔÑ飺
ÖÐÐÔÁ£Ï¸°ûÐγÉNETµÄÒ»ÖÖÒªº¦Ã¸¡ª¡ªëÄ»ù¾«°±ËáÍѰ±Ã¸4£¨PAD4£©»ùÒòÇóý£¬£¬£¬ÈÃNETÎÞ·¨ÌìÉú£¬£¬£¬ÄÇôÈéÏÙ°©ºÍ½á³¦°©×ªÒƵ½¸ÎÔàµÄÇéÐξͻáÏÔÖøïÔÌ­¡£¡£¡£¡£¡£¡£
½áÂÛ£º
NETÈ·×Åʵ°©Ï¸°û¸Î×ªÒÆÖÐÆðµ½ÁËÖ÷Òª×÷Óᣡ£¡£¡£¡£¡£

NETÔÚ°©Ï¸°û¸Î×ªÒÆÖÐÆðµ½ÁËÖ÷Òª×÷ÓÃ

3¡¢½¹µãÎÊÌ⣺NET¡ú°©×ªÒÆ£¿£¿ £¿£¿£¿
ÊÔÑ飺
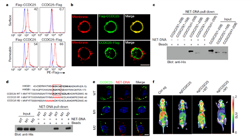
ΪÁËÊÓ²ìÓ방ϸ°ûµÄÁ¬Ïµ£¬£¬£¬¿ÆÑ§¼Ò½«NET DNAÌí¼Ó±êÇ©£¬£¬£¬Óë MDA-MB-231 Ö×Áöϸ°ûĤÉÏÌáÈ¡µÄÂѰ׾ÙÐÐÁ¬Ïµ£¬£¬£¬¼ì²âµ½Ö×Áöϸ°ûÂѰ×CCDC-25ÓëNET DNAµÄÌØÒìÐÔÁ¬Ïµ£¬£¬£¬ºó¸¨ÒÔÆäËûʵÑé֤ʵÎúÕâÖÖÁ¬Ïµ¡£¡£¡£¡£¡£¡£
Ñо¿ÍŶÓÇóýµôCCDC25Õâ¸ö¸ÐÓ¦Æ÷£¬£¬£¬¾Í·¢Ã÷°©Ï¸°ûÏò¸ÎÔà×ªÒÆµÄÄÜÁ¦Êܵ½ÁËÏÔ×ÅÒÖÖÆ¡£¡£¡£¡£¡£¡£
½áÂÛ£º
NET DNA²¢·ÇËæ»ú²¶»ñ°©Ï¸°û£¬£¬£¬¶øÊÇÓ방ϸ°ûµÄCCDC-25±¬·¢ÁËÌØÒìÐÔÁ¬Ïµ£¬£¬£¬ÇÒÕâÖÖÁ¬Ïµ¶ÔNETÔö½ø°©×ªÒƱز»¿ÉÉÙ¡£¡£¡£¡£¡£¡£

NET¡ú°©×ªÒÆ

NET  DNA²¢·ÇËæ»ú²¶»ñ°©Ï¸°û£¬£¬£¬¶øÊÇÓ방ϸ°ûµÄCCDC-25±¬·¢ÁËÌØÒìÐÔÁ¬Ïµ


ÊÔÑ飺
ΪÁ˽øÒ»²½Ì½ÌÖCCDC-25µÄÏÂÓÎÐźÅ£¬£¬£¬Ñо¿Ö°Ô±ÓÃHis±êÇ©±ê¼ÇCCDC-25£¬£¬£¬¶ÔHelaÖ×Áöϸ°ûµÄÁѽâÎï¾ÙÐÐpull downÊÔÑ飬£¬£¬ÕÒµ½Á˰©Ï¸°ûÖÐÓëCCDC25Ï໥×÷ÓõÄÂѰ×ÖÊ¡ª¡ªÕûºÏËØÅþÁ¬¼¤Ã¸£¨integrin-linked kinase, ILK£©£¬£¬£¬Ò»ÖÖµ÷Àíϸ°ûǨáãºÍÔöÖ³µÈÀú³ÌµÄø¡£¡£¡£¡£¡£¡£
µ±ILK»òÆäÏÂÓÎÐźÅͬ°é±»ÒƳý£¬£¬£¬ÂѰ×ÖʦÂ-parvin»áʧȥ¹¦Ð§£¬£¬£¬°©Ï¸°ûÔÚÌåÄÚµÄÉú³¤ºÍÔ˶¯»áÑÏÖØÊÜË𣬣¬£¬ÔÚСÊóÖУ¬£¬£¬¸Î×ªÒÆ»áïÔÌ­¡£¡£¡£¡£¡£¡£
½áÂÛ£º
³ýÁË´¿´âµÄ²¶»ñ£¬£¬£¬NET DNAÓëCCDC-25µÄÁ¬Ïµ»¹ÔöÇ¿Á˰©Ï¸°ûµÄÇÖÏ®ÐÐΪ£¬£¬£¬Ôö½øÁ˰©Ö¢µÄ¸Î×ªÒÆ¡£¡£¡£¡£¡£¡£

³ýÁË´¿´âµÄ²¶»ñ£¬£¬£¬NET DNAÓëCCDC-25µÄÁ¬Ïµ»¹ÔöÇ¿Á˰©Ï¸°ûµÄÇÖÏ®ÐÐΪ£¬£¬£¬Ôö½øÁ˰©Ö¢µÄ¸Î×ªÒÆ¡£¡£¡£¡£¡£¡£

ÌÖÂÛ
NET DNAÔö½ø¸Î×ªÒÆµÄÄÜÁ¦²¢²»ÊÇÈéÏÙ°©ÌØÒìÐԵġ£¡£¡£¡£¡£¡£Ôڽ᳦°©»¼ÕߵĸÎÔà×ªÒÆºÍ×¢ÉäÁËÈËÀà½á³¦°©Ï¸°ûµÄСÊó¸ÎÔàÖ×ÁöÖÐÒ²ÊӲ쵽ÁËNET¡£¡£¡£¡£¡£¡£NETÊÇ·ñÉæ¼°µ½°©Ö¢×ªÒƵ½ÆäËû×éÖ¯Æ÷¹ÙÉÐÓдýÑо¿¡£¡£¡£¡£¡£¡£
¸ÃÑо¿Ð§¹ûΪ¿¹°©Ò©ÎïµÄÑз¢ÕÒµ½ÁËеİе㣬£¬£¬ÌṩÁËеÄÑз¢Æ«Ïò¡£¡£¡£¡£¡£¡£CCDC-25ÊÇ·ñÄܳÉΪÒÖÖÆ°©Ö¢×ªÒƵİе㻹ÐèÒª¸ü¶àºóÐøµÄÑо¿£¬£¬£¬ÃÀ¸ß÷Ҳ»áÒ»Á¬¹Ø×¢¸ÃÑо¿µÄÏ£Íû£¬£¬£¬ÆÚ´ýȫеÄÒÖ°©ÒªÁìµÄ½µÉú¡£¡£¡£¡£¡£¡£
²Î¿¼×ÊÁÏ£º
Linbin Yanget al.DNA of neutrophil extracellular traps promotes cancer metastasis via CCDC25. Nature£¨2020£©. 1# Neutrophil ¡®safety net¡¯ causes cancer cells to metastasize and proliferate£¨ÈªÔ´£ºNature£©

¹ØÓÚÃÀ¸ß÷

ÃÀ¸ß÷£¨¹ÉƱ´úÂ룺688202£©ÊÇÒ»¼ÒÒ©ÎïÑз¢Íâ°üЧÀ͹«Ë¾(CRO)¡£¡£¡£¡£¡£¡£½¨ÉèÓÚ2004Äê2ÔÂ2ÈÕ£¬£¬£¬¹«Ë¾×ß¹ý16¸öÄêÍ·£¬£¬£¬ÔÚÉϺ£½¨ÉèÁËÒ»¼Ò¼¯»¯ºÏÎïºÏ³É¡¢»¯ºÏÎï»îÐÔɸѡ¡¢½á¹¹ÉúÎïѧ¡¢Ò©Ð§Ñ§ÆÀ¼Û¡¢Ò©´ú¶¯Á¦Ñ§ÆÀ¼Û¡¢¶¾ÀíѧÆÀ¼Û¡¢ÖƼÁÑо¿ºÍÐÂÒ©×¢²áΪһÌåµÄÇкϹú¼Ê±ê×¼µÄ×ۺϼ¼ÊõЧÀÍÆ½Ì¨£¬£¬£¬²¢»ñµÃÁ˹ú¼ÊÒ©Æ·¹ÜÀí²¿·ÖµÄÈϿɡ£¡£¡£¡£¡£¡£ÃÀ¸ß÷ÆÕÑǵ͝ÎïʵÑéÉèÊ©»ñµÃAAALAC£¨¹ú¼Ê¶¯ÎïÆÀ¹ÀÓëÈÏ֤Э»á£©ÈÏÖ¤ºÍ¹ú¼ÒÒ©Æ·¼àÊÓ¹ÜÀí¾ÖNMPA GLPÖ¤Ê飬£¬£¬²¢ÒѵִïÃÀ¹úʳÎïÒ©Æ·¹ÜÀí¾ÖGLP±ê×¼¡£¡£¡£¡£¡£¡£

ÃÀ¸ß÷ӵÓи»ºñµÄÈ«ÇòÏàÖúÂÄÀú£¬£¬£¬2015ÄêÒÔÀ´£¬£¬£¬ÃÀ¸ß÷ÔÚÈ«ÇòЧÀÍÁè¼Ý500¼Ò»îÔ¾¿Í»§£¬£¬£¬ÒÑΪÎäÌïÖÆÒ©¡¢Ç¿ÉúÖÆÒ©¡¢¸ðÀ¼ËØÊ·¿Ë¡¢ÂÞÊÏÖÆÒ©µÈ¶à¼ÒÈ«ÇòÐÔÖÆÒ©¹«Ë¾¼°ºãÈðÒ½Ò©¡¢Ñï×Ó½­Ò©Òµ¡¢Ê¯Ò©¼¯ÍÅ¡¢»ªº£Ò©Òµ¡¢ÖÚÉúÒ©ÒµµÈº£ÄÚÍâ×ÅÃû¿Í»§ÌṩÑз¢Íâ°üЧÀÍ¡£¡£¡£¡£¡£¡£


ÁªÏµÃÀ¸ß÷
Email: marketing@medicilon.com.cn
µç»°: +86 (21) 5859-1500£¨×Ü»ú£©
Ïà¹ØÐÂÎÅ
¡Á
ËÑË÷ÑéÖ¤
µã»÷Çл»
¡¾ÍøÕ¾µØÍ¼¡¿¡¾sitemap¡¿